

免费咨询电话:400-8789-888
TEAM
400-8789-888
2026-01-22 11:45:27 文章来源:北京冠领律师事务所 字体: [ 大 中 小]
2025年4月,张伟佳在石景山某超市的岗位被取消,公司将其调往海淀门店。由于通勤成本大幅增加,他拒绝调岗后被超市辞退。感到遭受不公正对待的张伟佳委托北京冠领律师事务所代理其申请仲裁和后续的出庭应诉。最终冠领律师为他争取到违法解除劳动合同赔偿金及未休年假工资差额合计近5.5万元。张伟佳向律师赠送锦旗表示感谢。
张伟佳自2019年12月起入职鑫茂系相关企业,劳动关系先后在鑫茂超市与关联公司盛茂超市间流转,实际工作地点后固定于鑫茂超市石景山区某门店,历任理货员、电梯值守岗位。
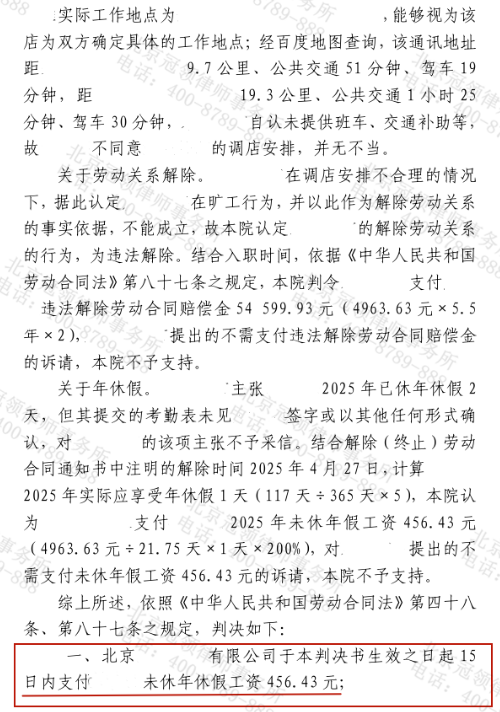
2025年4月,鑫茂超市以“岗位取消”为由,通知张伟佳调至海淀区某门店报到。此次调岗导致张伟佳通勤成本大幅增加,故而张伟佳拒绝该调岗要求。鑫茂超市遂于2025年4月16日关闭其原工作门店的打卡权限,并以张伟佳4月17日至22日未到新岗位报到构成旷工为由,于4月27日单方解除与张伟佳的劳动合同。
为维护自身权益,张伟佳委托北京冠领律师事务所代理此案。王晓雪律师接受律所指派担任此案代理律师。冠领律师接受委托后,从以下三方面推进维权工作:
其一,冠领律师通过调取张伟佳的社保缴纳记录、个税申报记录及工资支付凭证等关键证据,充分证明张伟佳自2019年12月入职后,劳动关系在鑫茂超市与盛茂超市间的转移系企业单方安排,非因张伟佳个人原因导致。依据《劳动合同法》相关规定,张伟佳的工作年限应自2019年12月起连续计算,赔偿金核算应一次为基准。
其二,针对鑫茂超市的调岗安排,冠领律师指出,公司未举证证明原岗位取消后无其他替代岗位,且调岗大幅增加劳动者通勤成本却未提供任何补偿或保障,该调岗行为既无必要性也缺乏合理性,违反劳动合同约定及公平原则,张伟佳有权拒绝该不合理调岗安排。
其三,冠领律师结合案件事实,同步梳理张伟佳的其他劳动权益,针对其2025年未休年假的情况,依法核算未休年假工资差额,确保维权诉求无遗漏。
基于上述策略,冠领律师代理张伟佳向劳动人事争议仲裁委员会申请劳动仲裁。仲裁委员会经审理,支持了冠领律师全部代理意见,裁决鑫茂超市向其支付违法解除劳动合同赔偿金5.45万元及2025年未休年假工资差额456.43元,合计近5.5万元。
鑫茂超市不服仲裁裁决,向法院提起诉讼。法院审理后,再次查明事实,于2025年10月作出与仲裁结果一致的判决。张伟佳对案件结果感到满意,在案件结束后向冠领律师送来锦旗。(除律所及律师,本文人物及公司均为化名)




撰稿人:姚晓婷
审核主编:张冠彬
文章类型:原创A