

免费咨询电话:400-8789-888
TEAM
400-8789-888
2026-01-30 14:19:16 文章来源:北京冠领律师事务所 字体: [ 大 中 小]
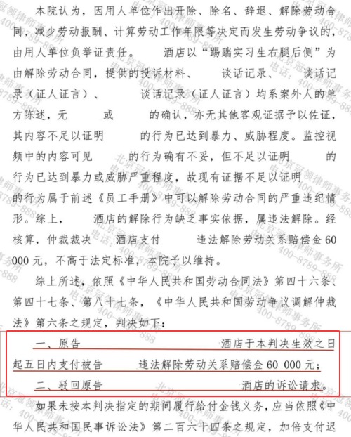
2025年12月,北京市朝阳区人民法院就一起劳动争议案件作出终审判决,维持仲裁裁决结果,认定酒店解除劳动合同行为违法,判令酒店向员工蔡启东支付赔偿金6万元。在冠领律师事的代理下,这起持续一年的劳动纠纷最终以劳动者胜诉告终。
2019年5月,蔡启东(化名)入职某酒店担任宾客服务部主管,工作五年多来一直恪尽职守。2024年11月,酒店突然以“严重违纪”为由单方解除劳动合同,理由是监控视频显示蔡启东在酒店正门处“踢踹”实习生。这一决定让蔡启东备感震惊,遂委托北京冠领律师事务所维权,律师张瑜受律所指派代理本案
梳理案件材料后,冠领律师发现酒店提供的证据存在明显疑点:所谓的“暴力行为”仅有一段模糊的监控视频,与证人证言相互矛盾,而最关键的是,酒店在解除程序上存在重大瑕疵。基于此,冠领律师代理蔡启东提起了劳动仲裁。
仲裁庭审中,冠领律师向仲裁庭逐一指出证据中存在的问题:视频画面模糊不清,无法清晰显示所谓“踢踹”动作;投诉材料均为复印件,缺乏原始证据佐证;证人与申请人存在工作矛盾,证言可信度存疑。律师特别强调,根据劳动法规定,用人单位以严重违纪为由解除劳动合同,必须提供充分确凿的证据,而酒店现有的证据根本无法达到这个标准。
2025年7月,朝阳区仲裁委经审理,采纳了冠领律师的代理意见,裁决酒店向蔡启东支付违法劳动关系赔偿金6万元。
酒店方不服裁决,向法院提起诉讼。冠领律师代理蔡启东应诉,面对酒店方主张,律师始终紧扣案件核心:酒店解除劳动关系决定没有充分的事实依据和法律依据。
法院经审理认为,虽然视频显示存在身体接触,但不足以证明构成暴力行为。酒店提供的其他证据均为间接证据,且存在矛盾之处。最终法院判决驳回酒店诉讼请求,维持仲裁裁决。结案后,蔡启东及其家属专程来到律所为冠领律师赠送锦旗致谢。
本案胜诉不仅维护了劳动者的合法权益,更对企业人力资源管理有警示意义:解除劳动合同必须基于充分证据和明确制度,不能仅凭单方主观判断。




撰稿人:霍雨菲
审稿人:张冠彬
文章类型:原创A