

免费咨询电话:400-8789-888
TEAM
400-8789-888
2026-02-11 14:50:37 文章来源:北京冠领律师事务所 字体: [ 大 中 小]
2026年1月,上海市徐汇区人民法院就一起涉及境外继承人的法定继承纠纷案作出一审判决。在冠领律师的代理下,法院判决确认原告胡康对被继承人的遗产享有50%的继承份额,其余部分由另外两名继承人继承。
2025年1月,胡康的姐姐胡雪去世,留下位于上海市的房产、银行存款、保险金及贵重物品等遗产。由于胡雪未婚无子女,其兄弟姐妹成为法定继承人。然而,其中两名继承人长期居住于泰国和中国香港,多年来未履行赡养义务,而胡康年近70岁,在国内从医多年,晚年一直与姐姐共同生活,对其照顾有加。
在遗产分割过程中,胡康认为自己对被继承人尽了主要扶养义务,应当多分遗产,于是联系北京冠领(上海)律师事务所寻求帮助,律师寇亚静、钱维玲受律所指派代理此案。
冠领律师接手案件后,通过调取户籍资料、银行流水、房产登记信息等证据,构建了完整的证据链。随后,冠领律师代理胡康提起了继承纠纷诉讼。在诉讼过程中,律师尝试与两位境外继承人沟通,位于香港的小妹多番联系未果,冠领律师及时建议法院采取公告送达,保障诉讼顺利进行。位于泰国的二妹则在冠领律师的沟通下,最终同意哥哥多分遗产。
在庭审过程中,冠领律师指出,根据《民法典》相关规定,对被继承人尽了主要扶养义务的继承人,分配遗产时可以多分。两名被告长期居住于泰国和中国香港,未参与被继承人的晚年照料,应当少分遗产。位于泰国的二妹则通过视频向法院表示,同意胡康多分遗产。
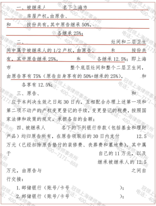
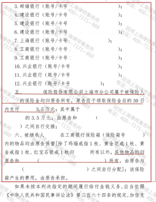
法院经审理,完全采纳了冠领律师的代理意见。2026年1月30日,法院判决确认胡康享有50%的遗产份额,另外两名继承人各享有25%份额。除了房产继承外,法院还对银行存款、保险金、保险箱物品等遗产作出了详细分割。考虑到两位继承人的实际情况,判决还特别规定了财产交付和保管的具体机制,确保判决能够得到有效执行。
本案的胜诉,不仅为当事人争取到了应有的遗产份额,更体现了司法对权利义务对等原则的坚持,对于弘扬社会主义核心价值观,引导家庭成员自觉履行赡养义务具有重要的示范意义。(文中除代理律师外,当事人名字均为化名)




撰稿人:霍雨菲
审稿人:董振杰
文章类型:原创A