

免费咨询电话:400-8789-888
TEAM
400-8789-888
2026-03-11 14:23:07 文章来源:北京冠领律师事务所 字体: [ 大 中 小]
北京房山的王静与丈夫结婚多年,生活的琐碎加之丈夫忽视家庭、拒绝且从未将收入用于家庭共同生活,长期未履行夫妻间相互抚养义务,家庭开销都是王静负担,导致夫妻感情彻底破裂。在北京冠领律师事务所律师的代理下,王静成功通过调解解除婚姻关系。

2025年年底,因夫妻感情破裂而决心离婚的王静面临重重困难:对丈夫财务状况一无所知、夫妻共同财产范围不明;农村宅基地房屋虽登记在丈夫名下实则婚后由其全额出资翻建,权属与实际贡献脱节;更让她意想不到的是:准备起诉离婚才知道,婚后购买登记在丈夫名下的商品房存有80万元抵押贷款,抵押房产无法过户分割,形成“分房即担债”的困局。
2025年12月30日,焦头烂额的王静来到北京冠领律师事务所寻求专业法律帮助,李然律师、实习律师尹德敏受指派代理本案。
在与委托人沟通过程中,感受到王静的情绪压力,冠领律师通过耐心释法与案情梳理,帮助王静稳定心态并建立诉讼信心。
针对案件难点,律师提出“各自存款归各自、各自债务各自担”的方案,随后,调取宅基地翻建施工记录、采购合同及付款凭证,固定王静独自出资60余万元并全程主导建设的关键证据,为宅基地权益主张奠定基础。
在房产处置上,律师设计“权益折抵”方案——由王静清偿80万元抵押款以折抵男方应分财产份额,并协调抵押权人完成三方解押手续,彻底解决了过户障碍。
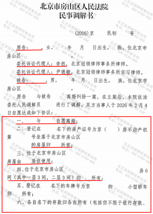
2026年2月4日,法院当庭主持调解,律师提出的诉讼请求得以完全实现。双方当事人达成离婚协议,并就财产分割达成一致:商品房、宅基地房屋及车辆均归王静所有,小产权房由其居住使用,同时明确双方债务各自承担。
案件办结后,律师进一步向法院申请开具生效证明,通过程序优化保护委托人隐私。冠领律师以专业的法律策略与人文关怀,帮助王静实现了从婚姻困局到新生的转变,让她在离婚后,能够从容开启生活新篇章。(除代理律师外,当事人名字为化名)


撰稿人:杜璐璐
审稿人:段光平
文章类型:原创A