

免费咨询电话:400-8789-888
TEAM
400-8789-888
2026-03-16 15:30:17 文章来源:北京冠领律师事务所 字体: [ 大 中 小]
2022年,关先生承接了广东东莞一家建筑公司的工程项目。后期,因双方在材料价格等方面存在争议,建筑公司未及时支付工程尾款。关先生为此委托到北京冠领(深圳)律师事务所。冠领律师代理起诉,击破对方的砍价主张,于2026年1月为关先生成功追回38.6万元。

关先生于2022年承接建筑公司的一项工程,双方约定关先生包工包辅材。2024年8月,工程竣工,建筑公司仅支付139万余元后,以“需待总包方审计”为由拖延结算。后来,由于双方在砼浇灌工程单价、点工工时等十余项内容上存在争议,建筑公司声称仅欠付19万元。关先生不认可,遂于2025年3月委托到冠领(深圳)律所,律所指派律师张兵、刘振洋代理此案。
冠领律师收集了关先生在砼浇灌工程、点工工资等多方面的支出记录,以及结算单、微信聊天记录、用工签证表等证据,把握案件争议焦点,经过细致核算,形成代理思路,随后协助关先生向法院提起承揽合同纠纷诉讼。
庭审中,建筑公司提出多项抗辩理由,试图大幅扣减工程款。尤其指出,关先生承接了总发包方的“维婕项目”(化名),此项目中的砼浇灌工程按每平米12元计算,所以建筑公司的工程也应以此标准计算。
冠领律师则提交证据证明,关先生并未承接过“维婕项目”,而是承接了建筑公司的“冬野项目”(化名)。双方曾在微信沟通时约定,砼浇灌工程单价与“冬野项目”一致,因部分材料不同,单价为每平米10-15元不等。建筑公司对此未提出异议,且其公司员工在2025年1月向关先生发送的结算表仍显示项目单价为11-15元不等。因此,剩余工程款需根据材料具体情况分别计算。另外,律师还提交了点工的工时记录表等证据,争取相应的工资、误工费等多项费用。
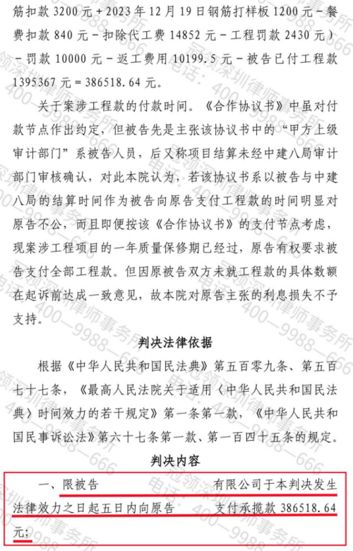
2026年1月,法院审理后采纳了冠领律师的观点,支持按照每平米10-15元的标准计算工程款,再加上对其他款项的核算,判决建筑公司限期向关先生支付承揽款38.6万元。关先生作为施工方的合法权益得到了有效维护。



撰稿人:郭滢
审稿人:董振杰
文章类型:原创A