

免费咨询电话:400-8789-888
TEAM
400-8789-888
2026-03-31 14:21:08 文章来源:北京冠领律师事务所 字体: [ 大 中 小]
2024年至2026年,深圳王女士先后遭遇用人单位两次延长试用期、随意变更考勤时间后单方将其辞退的职场困境。为维权,她委托北京冠领(深圳)律师事务所代理本案。律师紧扣公司违法约定试用期、违法解除劳动关系两大核心争议,依法举证抗辩,历经仲裁、诉讼两轮程序,助力王女士获15.8万余元赔偿及合规离职证明,公司独资股东需对上述赔偿承担连带清偿责任。
2024年1月,王女士入职深圳某科技公司,担任人事经理一职。双方签订了为期三年的劳动合同,约定试用期至当年4月初,后又二次调整至当年10月底,期间王女士的工资始终按试用期标准计发。
2025年5月,该科技公司调整考勤时间,给王女士的工作造成不便。双方协商未能达成一致,王女士仍按原考勤时间到岗工作,由此引发用工矛盾。随后,公司以王女士工作能力不足为由出具开除通知书,单方解除了劳动合同。但仅在半小时后,公司又恢复了原本考勤时间。
王女士不服辞退决定,委托冠领(深圳)律所代理本案。巫伟律师受律所委派接手案件后,梳理全案证据,代理王女士提起劳动仲裁。仲裁庭审中,公司辩称,辞退系因王女士无法胜任岗位,不属于违法解雇;试用期延长经双方协商一致,公司无需支付赔偿。
针对公司的抗辩,冠领律师依法逐一反驳:其一,公司以不能胜任工作为由解除劳动合同,却未提交已为王女士安排培训或调整岗位的证据,应承担举证不能的不利后果;公司单方变更考勤时间,王女士按原时间到岗,并不构成严重违反劳动纪律,公司解约无事实及法律依据,属于违法解除劳动合同,应支付赔偿金。其二,根据《劳动合同法》规定,三年固定期限劳动合同的试用期最长不得超过六个月,且同一用人单位只能与劳动者约定一次试用期。公司二次约定并违规延长试用期,违反法律强制性规定,需补足工资差额并支付相应赔偿。
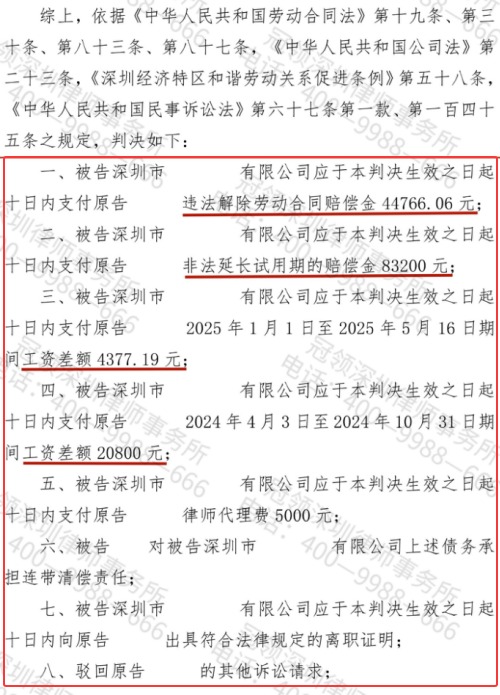
仲裁委员会审理后,采纳了律师的全部代理意见,裁决公司向王女士支付违法解除劳动合同赔偿金、违法延长试用期赔偿金、工资差额及律师代理费,共计15.8万余元,并出具合规的离职证明。公司不服仲裁裁决提起诉讼,冠领律师同步提出,该公司为自然人100%持股的独资企业,法定代表人应对公司债务承担连带清偿责任,亦提起劳动合同纠纷诉讼。
2026年1月,法院经审理,对本起互诉案件作出判决,判令该科技公司限期支付王女士各项赔偿共计15.8万元,公司法定代表人对上述债务承担连带清偿责任,王女士的合法劳动权益依法得到了保障。



撰稿人:姚晓婷
审核主编:张冠彬
文章类型:原创A