

免费咨询电话:400-8789-888
TEAM
400-8789-888
2026-03-31 14:53:06 文章来源:北京冠领律师事务所 字体: [ 大 中 小]
在深圳工作的曹先生因同事郑某拖欠借款五年不还,委托北京冠领(深圳)律师事务所指派的律师提起诉讼。2026年2月13日,法院审理认定,双方借贷关系成立,判决郑某偿还曹先生借款本金55万余元及相应利息。

曹先生与郑某曾是同事关系。2020年7月至2021年4月,郑某以资金周转为由共向曹先生借款55万余元,双方约定月利息3%,郑某在2022年4月底还清全部款项。2022年5月8日,郑某偿还10万利息后不再还款。念及同事情分,曹先生并未急于催要。
两年后,双方关系日渐疏远,每每相聚郑某都对曹先生的还款要求避而不答。无奈之下,曹先生遂委托北京冠领(深圳)律师事务所指派的罗岑律师提起诉讼。
接受委托后,冠领律师仔细核对了曹先生与郑某之间的转账记录、微信聊天记录等证据,完整还原了双方两年间的资金往来过程。由于双方约定的利息超出法定标准,冠领律师从实际出发,结合每笔借款的时间节点,制定了符合法律规定的利息计算表。
庭审中,郑某经法院合法传唤,未到庭参加诉讼。
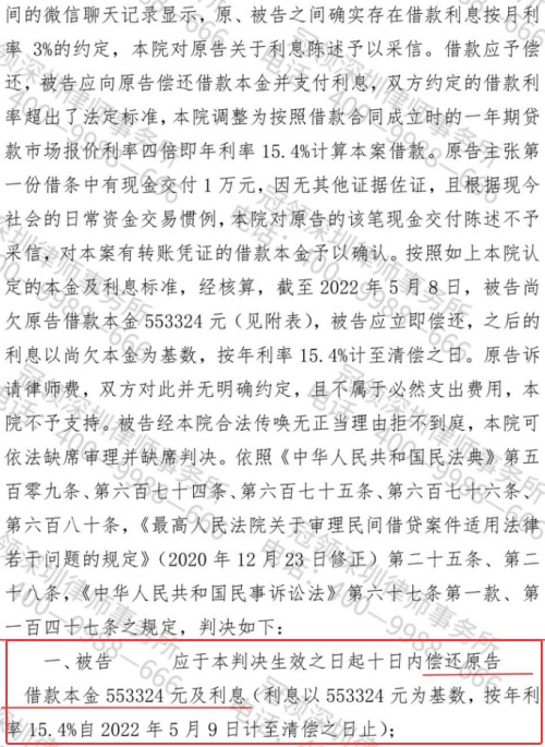
冠领律师在法庭上指出,曹先生提交的银行账户明细、微信转账电子凭证及借条等证据已形成完整证据链,能够证实双方存在连续性的借贷合意与款项交付行为。双方对利息的约定虽然超出了法定利率上限,但依法可调整为按借款合同成立时一年期贷款市场报价利率的四倍即年利率15.4%计算。经核算,截至2022年5月8日,郑某尚欠本金55.3万余元,之后的利息以尚欠本金为基数,按年利率15.4%计算至实际清偿之日。
2026年2月,法院经审理采纳了冠领律师的代理意见,判决郑某偿还曹先生借款本金55.3万余元及支付相应利息。



撰写人:杨佳钰
审核主编:董振杰
稿件类型:原创A