

免费咨询电话:400-8789-888
TEAM
400-8789-888
2026-04-28 14:28:35 文章来源:北京冠领律师事务所 字体: [ 大 中 小]
近日,广东省广州市某区人民法院审结了一起委托理财合同纠纷案。案件原告张先生在冠领律师的出色代理下,成功锁定理财公司、该公司股东和担保人限期返还张先生90万投资款及相应利息的义务。

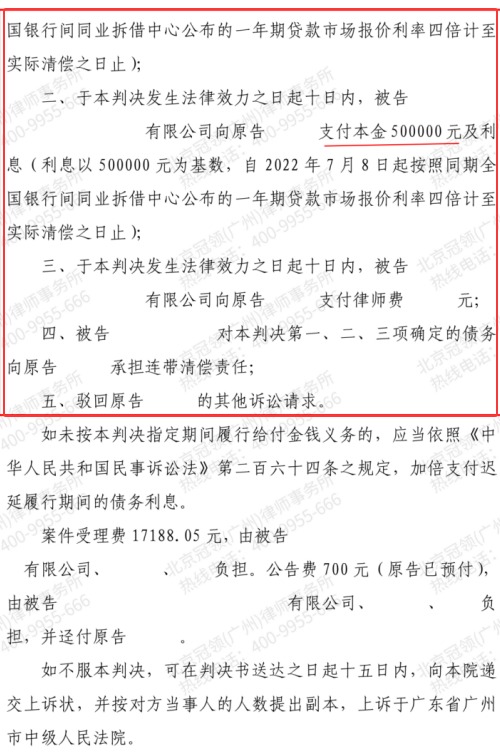
2021年6月及8月,张先生先后与喆轩公司签订两份《认购协议》,认购该公司旗下价值50万元、40万元的产品,约定预期年化收益率9%,期限分别为12个月和6个月。然而,协议到期后,喆轩公司仅支付了部分收益,本金及剩余收益一直未予兑付。
张先生多次催讨无果,委托北京冠领(广州)律师事务所指派的陶胤任律师提起诉讼,请求返还本金、支付逾期利息及律师费,并要求公司的一人股东顾某、担保人刘某承担连带责任。
冠领律师接受委托后,全面梳理了认购协议、转账凭证等证据材料,重点审查了各被告在协议中的角色定位:喆轩公司为发行人,直接收取认购款项;顾某是喆轩公司收到案涉款项时的一人股东;计划说明书中明确载明刘某为担保人,且他也签署了《担保承诺函》。精准定位各方责任后,冠领律师代理张先生向法院提起了委托合同纠纷之诉。
审理过程中,刘某、顾某、喆轩公司均未到庭应诉,亦未提交书面答辩意见。
冠领律师指出,本案的核心证据链条清晰完整:认购协议、银行转账凭证、确认函三者相互印证,足以证明喆轩公司共收取了90万元款项且到期未兑付的基本事实。律师强调,计划说明书中明确载明刘某为担保人,该文件系发行人喆轩公司出具,具有公示效力,与张先生提交的有刘某签名的《担保承诺函》复印件可以相互印证,刘某经合法传唤未到庭反驳,应承担不利后果。
关于顾某的责任,律师援引《公司法》第六十三条关于一人股东财产独立性的举证责任倒置规则,指出顾某作为收款时喆轩公司的唯一股东,未能举证证明公司财产独立于其个人财产,依法应当对公司债务承担连带责任。
最终,法院采纳了冠领律师的上述观点,判决喆轩公司限期返还张先生90万投资款及相应利息,刘某、顾某承担连带清偿责任。



撰写人:杨佳钰
审核主编:张冠彬
稿件类型:原创A