

免费咨询电话:400-8789-888
News
400-8789-888
2026-02-02 15:19:43 文章来源:北京冠领律师事务所 字体: [ 大 中 小]
爱情,是两颗心灵的契合,但当感情破裂,除了回忆,有时还会遗留一些甜蜜期付出的“糊涂账”。广州的崔先生对此感触颇深。他与香港女友交往三年,不仅经历了情感挫折,更陷入了65万元的经济纠纷。一场从程序到实体的法律较量就此拉开帷幕。

2021年,崔先生与郑女士相识后,很快确立了恋爱关系。由于两人感情甜蜜,崔先生多次向郑女士明确表示,双方相处是以结婚为目的的,郑女士对此从未反驳过。两人日常更是以“老公”“老婆”相称。
恋爱期间,郑女士常以各种理由要求崔先生转账,还让他代为支付各类消费款项。然而,当崔先生多次提出拜见双方父母、筹备结婚之事时,郑女士却无动于衷。2024年6月,郑女士提出分手,随后将崔先生的微信、支付宝和电话全部拉黑。这种断崖式的分手让崔先生难以承受,他试图就返还款项事宜与对方沟通,可对方却始终避而不见。
据崔先生统计,截至2024年1月,除双方共同吃饭、游玩以及“520”“1314”等特殊金额转账外,崔先生向郑女士转账53万余元,购买奢侈品花费12万余元,总计65万元。为挽回损失,崔先生于2025年初委托到北京冠领(广州)律师事务所,律所指派律师梁思韵代理此案。
冠领律师详细梳理了崔先生的转账记录和购买奢侈品的票据,收集了能证明案涉钱款是基于结婚目的赠与的相关证据,包括微信聊天记录、同居记录等。之后,律师代理崔先生向广州的法院提起赠与合同纠纷诉讼。
案件刚进入程序,郑女士便使出了“程序反击”——提起管辖权异议。郑女士声称,她虽是香港人,但经常居住地目前已从香港变更为广西。她提交了一份自2024年4月起的《租房协议》,试图将案件移送至广西审理。一旦此举成功,将极大增加崔先生的维权成本,拖延诉讼进程。

对此,冠领律师敏锐地捕捉到对方证据中的缺陷:根据法律规定,“经常居住地”要求公民离开住所地至起诉时已连续居住一年以上。郑女士的租房协议起始日为2024年4月,而本案立案时间为2025年3月,她根本无法证明在起诉时已在广西连续居住满一年。更重要的是,律师调查发现,郑女士的香港户籍已于2023年注销。依据相关司法解释,被告被注销户籍的,可由原告经常居住地法院管辖。
但一审法院仍支持了郑女士的观点。律师随之协助崔先生就管辖权异议提起上诉,坚持一审的观点,进一步指出:双方系赠与合同纠纷,赠与行为发生期间,双方长期居住在广州,合同履行地为广州,应由广州的法院管辖。
2025年8月,二审法院完全采纳了冠领律师的上诉理由,裁定撤销一审关于管辖权的错误裁定,本案由广州某区法院继续审理。此役告捷,为律师在熟悉的辖区进行实体审理创造了有利局面。
在接下来的赠与纠纷庭审中,郑女士辩称,所有款项和物品均为崔先生表达爱意的无偿赠与,且双方之间存在互相转账。
冠领律师则提交了大量微信聊天记录、支付宝转账凭证、购物小票等证据,表明本案中的大额财物给付并非单纯的情谊行为,而是附条件的赠与,所附条件为缔结婚姻。如今双方的恋爱关系结束,结婚目的未能达成,赠与所附条件不成立,依据《民法典》的规定,受赠人理应返还相应财产。
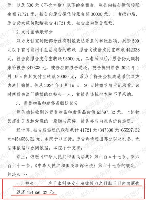
2025年10月,法院经审理,支持了冠领律师的代理意见,在对郑女士向崔先生的转账进行抵扣后,判决郑女士限期返还崔先生45万余元。
从程序上的管辖权异议狙击,到实体上的附条件赠与法理之辩,冠领律师成功为委托人赢得了两场诉讼的胜利,挽回了经济损失。此案也表明,法律不干涉恋爱中的甜蜜付出,但对于以婚姻为预期目的的大额经济往来,给予了公平的保障和救济。



撰稿人:郭滢
审稿人:董振杰
文章类型:原创B