

免费咨询电话:400-8789-888
News
400-8789-888
2026-02-27 14:32:41 文章来源:北京冠领律师事务所 字体: [ 大 中 小]
多年前,福建福州的霍家因修建铁路获得了一套安置房。房产证上面写着五个人的名字——霍老夫妇和他们的三个儿子。霍老夫妇已去世四五十年,老大霍林也于2017年离世。一套房,登记着三个已故之人的名字。房产证躺在抽屉里,像一封无法投递的信。2022年,霍林的妻子也走了。

霍林的大儿子霍帅望着那本房产证,意识到一个家族难题摆在眼前:要处置这套房,必须先理清跨越五十余年、涉及三代人的继承法律关系。如今两位叔叔霍森、霍松都逾八十岁高龄,两个弟弟虽年轻,但对这套房的权属从不过问。
“房子是祖辈留下的,该是谁的就是谁的。”霍帅找到北京冠领(福州)律师事务所,希望通过法律途径把这一团乱麻理顺。冠领律所研判案件后,指派杨星星律师办理本案。
冠领律师接手此案时,面对的是一道复杂的继承数学题:案涉房产登记为五人共同共有,每人1/5份额。但五人中三人已故,需层层追溯继承关系,同时处理在世继承人的意愿。
初步确定办案思路后,冠领律师绘制了完整的霍家房屋继承图谱。通过与在世被继承人沟通,冠领律师了解到本案与一般继承纠纷不同——没有继承人争夺遗产,所有继承人都愿意将份额集中到霍帅一人名下。律师要做的,是让这种“意愿”转化为具有法律效力的书面文件,进而获得法院的确权判决。

于是,冠领律师联系了霍森、霍松及霍帅的两位弟弟。根据对方意愿,冠领律师指导他们四人均出具了《放弃继承权声明书》。同时,霍森、霍松还额外签署了《赠与协议》,将其自身享有的1/5份额赠与霍帅。
据此,冠领律师代理霍帅提起共有物分割纠纷之诉。
法庭上,冠领律师系统提交了五组证据:家族成员户籍证明、死亡证明、亲属关系证明、四份《放弃继承权声明书》、两份《赠与协议》。所有法定继承人均已放弃权利和赠与份额,霍帅是房屋唯一的权利人。
或许是对诉讼拥有天然的抵触,四位被告经法院合法传唤均未到庭应诉,也未提交书面答辩意见。
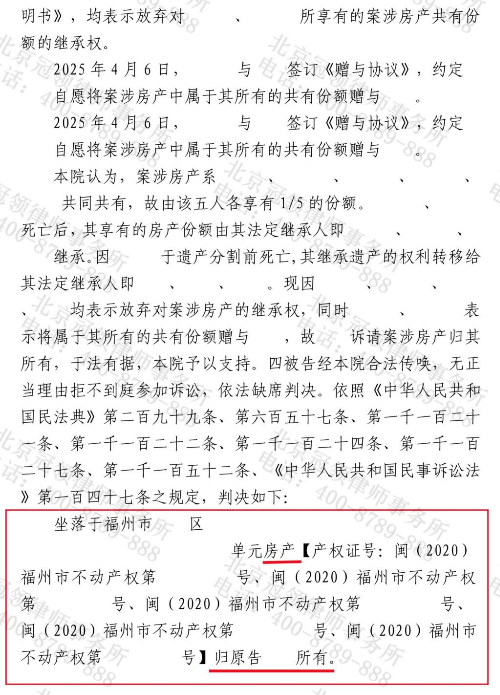
2025年8月,审理法院作出判决认定:案涉房产归原告霍帅所有。
五十余年的家族传承,最终凝结成这份判决书。如今,有了生效法律文书,霍帅悬着的心终于放下了。(除办案律师外,文中人物均为化名)



撰写人:杨佳钰
审核主编:段光平
稿件类型:原创B