

免费咨询电话:400-8789-888
News
400-8789-888
2026-02-28 10:41:56 文章来源:北京冠领律师事务所 字体: [ 大 中 小]
2010年8月16日,广东阳江的秦甜和赵威登记结婚。那年她33岁,他38岁,都是晚婚。婚礼很简单,宾客不多,但她记得他敬酒时握紧她的手。婚后第二年,儿子出生,一家三口挤在一套不大的商品房里,日子虽紧巴,却有温度。

两人的感情是从什么时候开始变的?秦甜自己也说不清。也许是某次争吵后他摔门而出,也许是后来话越来越少,同桌吃饭时只剩下碗筷碰撞的声音。性格不合,沟通不畅,让逃避婚姻的秦甜远走香港。因赵威不同意离婚,他甚至追去香港对秦甜拳打脚踢。
2025年11月,多次主张离婚失败的秦甜走进北京冠领(深圳)律师事务所,希望冠领律所能够帮助自己解决这件事。律所经研判指派律师王雪、曹新耀代理本案。
冠领律师研究案件后发现,案子本身不复杂,秦甜就一个诉求——离婚,唯一的难点是赵威不想离。
依照办案经验,如果赵威坚持不同意离婚,第一次起诉很可能被驳回,秦甜需要等待六个月再次起诉,多煎熬半年。于是,冠领律师特案特办,制定了专有的解决方案。
办案初期,冠领律师没有急于梳理法律条文,而是花了更多时间听秦甜讲述这十五年的婚姻。那些琐碎的争吵、渐行渐远的日常、孩子夹在中间的无奈,都被一一记录下来。冠领意识到,要让法官理解秦甜为何非离不可,不能只靠感情破裂四个字,而要呈现一段婚姻如何从有温度走向冰冷。

冠领律师分析,赵威不想离的原因不外乎三点:一是对婚姻尚有留恋;二是担心孩子失去完整家庭;三是可能涉及财产分割的顾虑——尽管地处县城的房子不值钱,但毕竟是夫妻名下唯一的资产。冠领律师决定,在调解中以“确认孩子的归属和探视权”作为安抚对方的核心筹码,同时明确财产归赵威,打消其经济顾虑。
正式开庭前,冠领律师通过法院与赵威进行了间接沟通。律师传递的核心信息是:秦甜愿意将房子留给他,愿意按月支付抚养费,愿意在寒暑假带孩子共同生活。这份体面的退出,为后续调解埋下了伏笔。
2025年11月,法院适用简易程序审理此案。冠领律师在陈述中,没有控诉、没有指责,只是平静地叙述:双方性格差异导致沟通障碍,感情确已破裂,继续共同生活对双方都是消耗。同时明确表达秦甜的让步——房产归赵威、债务各自承担、抚养费按月支付、探视权详细约定。这种有温度的分手姿态,让法官看到了调解的可能性。
看到秦甜态度坚决,且提出的方案充分考虑了孩子抚养、财产归属等问题后,赵威最终选择接受现实。
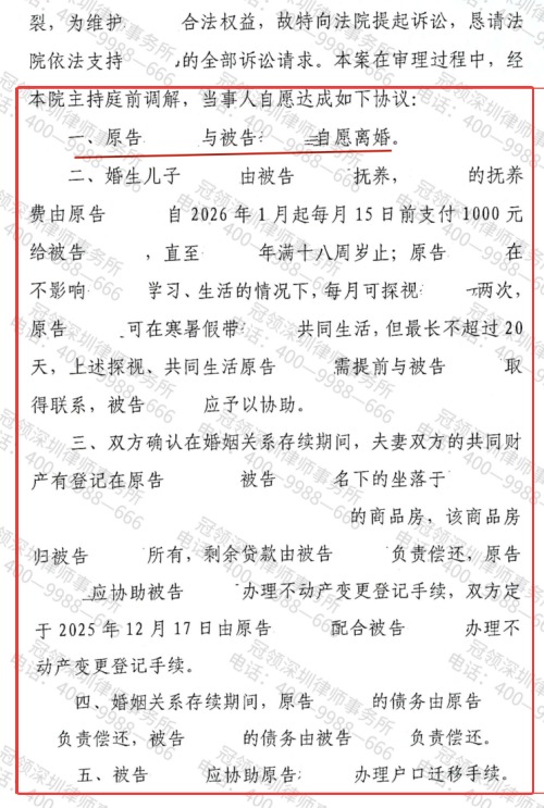
2025年11月,六条调解协议在法院签署:秦甜与赵威自愿离婚;儿子由赵威抚养,秦甜每月支付1000元抚养费;房产归赵威,剩余贷款由其偿还;双方债务各自承担等。
走出法院时,秦甜没有回头。那段不愿提及的婚姻,都留在了身后。她将开始新的生活,孩子还是她的孩子,而她已经是全新的自己。(除办案律师外,文中人物均为化名)



撰写人:杨佳钰
审核主编:张冠彬
稿件类型:原创B