

免费咨询电话:400-8789-888
News
400-8789-888
2026-04-08 10:39:27 文章来源:北京冠领律师事务所 字体: [ 大 中 小]
2024年10月,易游旅行社与有签公司签订了《代办签证合作协议书》。易游旅行社委托有签公司代办意大利团队签证,并支付了30万元保证金。不久,因团队中有两位高龄游客,易游旅行社又应对方要求支付了10万元担保金,总计支付了40万元。合作协议看似平稳推进,但2025年3月的一场意外,将双方拖入了漫长的诉讼。

2025年3月,一个坏消息传来。经有签公司办签出行的一名游客,在意大利脱团滞留。有签公司随即援引合同条款,认为易游旅行社应承担全部责任。他们提出,依据协议约定的游客滞留情形,易游旅行社需支付10万元违约金和20万元赔偿金。此外,有签公司还拒绝返还已履约完毕的10万元高龄游客担保金。这意味着,易游旅行社先前支付的40万元保证金,对方主张全部扣下。
在这期间,另一个团队的两名游客,因有签公司未及时告知关键材料要求,导致出签失败,给易游旅行社造成了实际损失。三起事件盘根错节,多次沟通无果后,易游旅行社决定起诉,并委托北京冠领(广州)律师事务所代理诉讼程序,律师欧超杰受律所指派代理本案。
冠领律师分析案情后认为,对于游客滞留事件,对方“30万全扣”的主张看似有合同依据,实则混淆了不同违约情形,企图“打包”追责。其自身在履约过程中亦存在过错。
法庭上,针对对方主张扣除30万元保证金的核心论点,律师首先承认,根据合同,因游客滞留,易游旅行社应支付10万元违约金,这部分款项可从保证金中抵扣。但针对另外20万元的索赔,律师认为,合同适用的前提是:必须是有签公司事先发现资料虚假并通知,易游旅行社仍确认真实并坚持送签,最终该虚假资料被使领馆认定并导致有签公司被停签。与本案事实并不相符:有签公司送签前从未主张资料虚假,易游旅行社也确认了资料真实性,且无任何证据证明使领馆是因“认定此份申请材料虚假”而处罚有签公司。因此,对方企图依据同一滞留事实,重复适用两个条款扣款20万元,缺乏合同依据与事实基础。

关于高龄旅客的10万元担保金,有签公司同意退还本金但拒付利息。律师指出,对应旅客已安全回国,付款目的已实现,对方无正当理由占用资金,依法应支付利息。
对于两名游客未能出签的损失,有签公司辩称案涉材料是使领馆的特殊要求,其无法预知。冠领律师则向法庭出示了关键证据——易游旅行社咨询意大利领事馆的录音,证明案涉材料是普遍性、强制性要求。作为专业的签证代办机构,有签公司未能及时告知这一直接影响出签结果的核心材料要求,存在明显过错,其行为已构成违约,应赔偿因此给易游旅行社造成的损失。
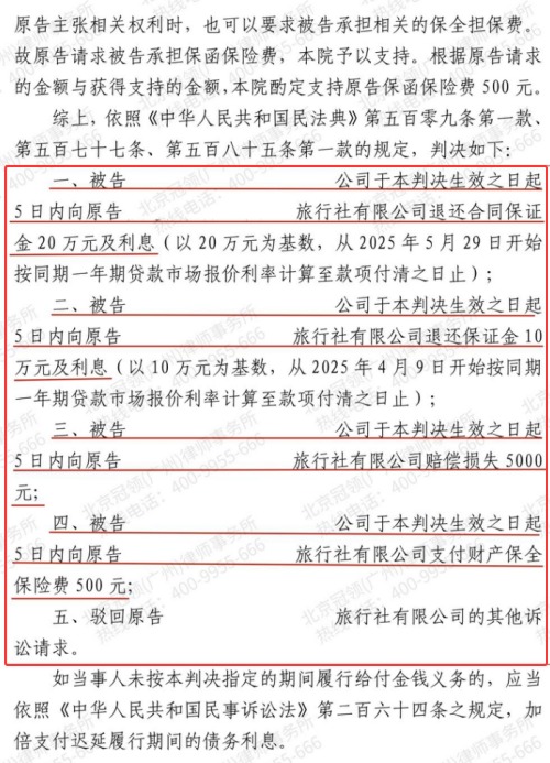
法院经审理,采纳了冠领律师的代理意见。2026年1月26日,法院判决认为,关于30万元保证金,易游旅行社应承担10万元违约金,剩余30万款项有签公司无权扣留,应向易游公司退还并支付游客未出签的赔偿损失5000元。
本案的胜诉,是法律技术与诉讼策略的紧密结合。面对对方依据合同条款发起的强势攻势,冠领律师通过对违约条款构成要件的深刻解读,成功地将对方“30万全扣”的不合理诉求瓦解,最终为当事人赢得了关键性的30万元现金返还及多项赔偿,维护了委托人的合法权益,体现了专业律师在复杂商事合同纠纷中的关键价值。(文中除代理律师外,涉案企业名称均为化名)



撰稿人:霍雨菲
审稿人:董振杰
文章类型:原创B