

免费咨询电话:400-8789-888
News
400-8789-888
2026-04-17 11:39:01 文章来源:北京冠领律师事务所 字体: [ 大 中 小]
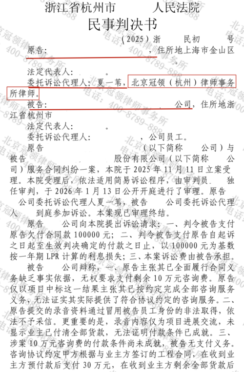
2019年3月,上海的烛华公司作为中介方,与杭州的湖光公司签订了一份《咨询协议》。协议约定:烛华公司利用自身资源,帮助湖光公司拿下山东的一个锅炉投标项目。作为回报,湖光公司需支付40万元的咨询费。

起初,合作似乎很顺利。在烛华公司的牵线搭桥下,湖光公司成功中标。2019年6月,湖光公司爽快地支付了首笔30万元。然而,协议中隐藏着很大的法律隐患——尾款支付条款。
该条款规定,剩余的10万元,必须在湖光公司“收到业主方剩余全部货款后”才能支付。对于小企业烛华公司而言,这意味着他们的收入完全取决于湖光公司与第三方的交易回款,而他们对此却毫无控制力。
六年过去了,湖光公司与业主方的货款纠纷不断,导致这最后的10万元咨询费被无限期搁置。烛华公司无数次催讨,得到的回复总是:业主还没给我们钱。
面对这种被动局面,烛华公司找到了北京冠领(杭州)律师事务所,希望律所能帮助自己摆脱困境。律所指派夏一苇律师代理本案。
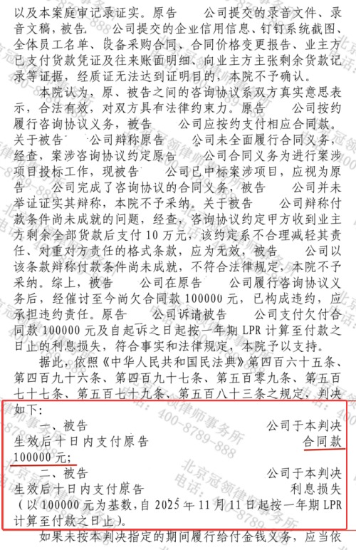
接手案件后,冠领律师首先梳理了六年来双方的往来记录,发现烛华公司促成中标的合同义务早已履行完毕。项目中标后,湖光公司是否能收到货款,完全属于湖光公司与业主方的买卖合同风险,与烛华公司提供的投标咨询服务无关。冠领律师以上述约定系格式条款为辩护要点,代理烛华公司提起了诉讼。

法庭上,湖光公司称,合同写明剩余10万咨询费在湖光公司收到业主款项后支付,现在业主还欠湖光公司85万货款没给,所以付款条件没有成就,湖光公司不构成违约。将咨询费与货款绑定属于行业惯例,目的是确保双方利益一致。湖光公司甚至反咬一口,质疑烛华公司没有提供符合约定的咨询服务。
面对对方的辩驳,冠领律师在法庭上逻辑严密地进行了反驳:
湖光公司利用格式条款,将自身与第三方交易的商业风险转嫁给烛华公司。烛华公司仅提供了投标阶段的咨询服务,却要为湖光公司的货款回收承担后果,显然违反公平原则。
湖光公司已经中标并实际履行了与业主的合同,且烛华公司已开具发票,湖光公司也支付了首付款,这足以证明烛华公司的服务是合格的。咨询协议中“收到业主方剩余全部货款后支付10万元”的约定,属于不合理减轻湖光公司责任、加重烛华公司责任的格式条款,应为无效。
2026年1月26日,法院采纳了冠领律师的代理意见,依法判决湖光公司限期支付烛华公司10万咨询费及利息。冠领律师用敏锐的职业嗅觉撬动办案关键点,为烛华公司追回10万咨询费,扭转了小企业的被动局面。(文中公司名称均为化名)



撰写人:杨佳钰
审核主编:董振杰
稿件类型:原创B