

免费咨询电话:400-8789-888
News
400-8789-888
2026-04-20 14:41:19 文章来源:北京冠领律师事务所 字体: [ 大 中 小]
父母以子女名义购房,是借名买房的常见情形。但因血亲关系的特殊性,若仅有口头约定,有时难以界定双方是“借名”还是“赠与”。北京海淀区的陈先生夫妇便因此与儿子产生了房产纠纷,陷入“房要不回、钱拿不到”的困境。

一切要从2019年说起。陈先生与妻子计划在北京购置一套房产,由于老两口名下已有一套住房,若以他们的名义购房,按北京的限购政策需支付高额首付。为降低首付比例,两人决定借用儿子小陈的名义购房。一家三口口头约定:房屋实际所有权归陈先生夫妇,所有购房款项由两人承担,房屋出租后的租金等收益也归两人所有。
此后几年,陈先生夫妇陆续向儿子转账456万余元,用于支付首付款、贷款本息、物业费、供暖费等各项费用。然而,2025年5月,当陈先生夫妇提出确认房屋权属时,小陈却否认了“借名买房”的口头约定,主张房屋是自己名下的财产,父母的转账属于赠与,并随即凑齐钱款还清了剩余贷款。
多年付出被全盘否定,陈先生夫妇既心寒又无助,于是向北京冠领律师事务所求助。律所指派律师孙悦、温雨丝代理此案。
冠领律师分析认为,此案存在两大难点:一是双方无书面借名买房协议,小陈否认约定存在,试图以不动产登记对抗出资事实;二是小陈持有一份录音,其中陈先生的妻子曾提到“这房子爸妈是要给你的”。若直接主张借名买房关系,难以获得法院支持;若被认定为赠与关系,老两口的数百万元出资将难以要回。
面对不利局面,冠领律师沉着应对,迅速制定“夯实出资、否定赠与、放弃物权、锁定债权”的诉讼策略。律师全面梳理了2019年至2025年间的银行转账记录,证实首付款、长期贷款本息、物业费、供暖费均由陈先生夫妇实际支付,累计金额达456万余元,形成完整资金链。随后,律师代理陈先生夫妇以合同纠纷为由将小陈诉至法院。

庭审中,小陈否认借名买房关系,称父母的出资仅是对子女的关爱,双方属于赠与关系。
对此,冠领律师首先提交充分证据,还原陈先生夫妇作为实际出资人的事实。针对“赠与”主张,律师指出,赠与需有明确意思表示,案涉数百万元属于重大财产处分,既无书面协议、公证,也无明确赠与承诺,不符合日常家事习惯;案涉录音内容存在诱导性发问,不能作为定案依据;且房屋长期由陈先生夫妇管理、收租,与赠与子女财产的常理相悖。
紧接着,律师结合北京法院的裁判习惯,避开借名买房合意举证不足的短板,主动放弃房屋所有权主张,以实际出资事实为依据,聚焦“返还出资款”这一核心诉求。
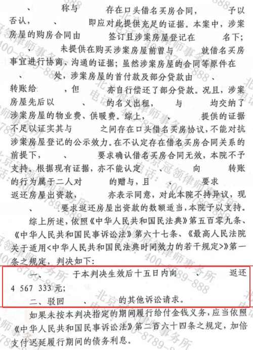
在冠领律师逻辑清晰的辩论下,小陈明确表示同意返还父母为购房支付的钱款。2026年2月,法院审理后采纳了冠领律师的代理意见,认定现有证据无法证明案涉出资为赠与,且小陈已同意返还,故判决小陈限期向陈先生夫妇返还456万余元购房款。
456万余元并非小数目,那是陈先生夫妇大半辈子的积蓄。在证据不足的情况下,冠领律师提前预判风险、转变策略,促使小陈主动同意还款,不仅保障了委托人的晚年生活,也为一家三口弥合亲情裂缝创造了机会。



撰稿人:郭滢
审稿人:董振杰
文章类型:原创B