400-8789-888

免费咨询电话:400-8789-888

冠领新闻

News

选择冠领 胜诉共赢

400-8789-888

冠领一周十大要闻丨2026年4月13日—4月19日

2026-04-21 11:42:59    文章来源:北京冠领律师事务所 字体: [ ]

  1、任战敏受邀参与录制的北京广播电视台《第三调解室》节目播出

  4月14日,北京冠领律师事务所执行主任任战敏受邀参与录制的北京广播电视台《第三调解室》节目播出。节目中,任律师为观众详细解答了“‘提前退租押金不退’的合同条款有效吗”“饲养宠物致人损害,主人需要承担责任吗”等法律问题。

1-1.png

1-2.png

  2、任战敏受邀参与录制的天津卫视《爱情保卫战》节目播出

  4月14日,北京冠领律师事务所执行主任任战敏受邀参与录制的天津卫视《爱情保卫战》节目播出。节目中,任律师为观众详细解答了“夫妻互相指责嫌弃,婚姻能否长久”等法律问题。

2.jpg

  3、任战敏受邀参与录制的北京广播电视台《法治进行时》节目播出

  4月16日,北京冠领律师事务所执行主任任战敏受邀参与录制的北京广播电视台《法治进行时》节目播出。节目中,任律师为观众详细解答了“民宿实际与宣传严重不符,消费者如何维权”“架空层变快递驿站,业主能否要求拆除”等法律问题。

3-1.jpg

3-2.jpg

  4、任战敏受邀参与录制的北京广播电视台《法治中国60′》节目播出

  4月17日,北京冠领律师事务所执行主任任战敏受邀参与录制的北京广播电视台《法治中国60′》节目播出。节目中,任律师为观众详细解答了“买课训狗被咬伤卖课博主要担责吗”“用人单位未登记注册用工亡故能否认定为工伤”等法律问题。

4-1.jpg

4-2.jpg

  5、冠领律所发布北京冠领律师事务所2026年3月获赠锦旗合集

  4月14日,冠领律所发布北京冠领律师事务所2026年3月获赠锦旗合集,2026年3月,冠领律师凭借卓越的专业能力和尽心尽力的服务态度,收获了多面锦旗。每一面锦旗,都凝聚着委托人由衷的感激,激励冠领律师不断前进,再接再厉。

5.jpg

  6、冠领律所发布拆迁经典案例合集

  4月13日,冠领拆迁团队发布《疏通征拆僵局,维护养殖权益——北京冠领律师事务所代理养殖场拆迁经典案例》文章。冠领律所精选了10起养殖场拆迁经典案例,针对强拆、违建认定及补偿偏低等难题,通过严谨取证与精准诉讼,成功为养殖户争取到2980万、906万等大额补偿,有效维护了当事人的合法权益与生计根基。

6.jpg

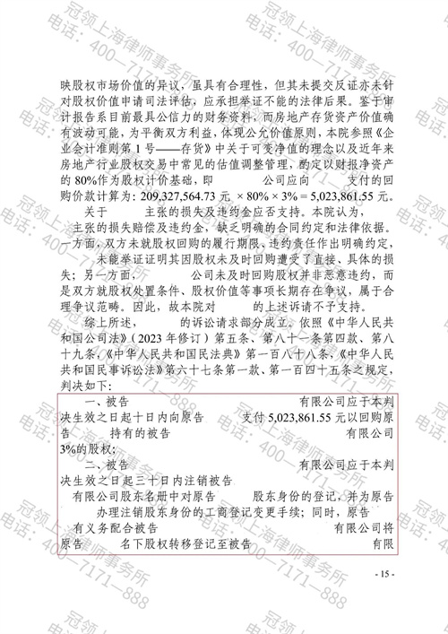
  7、冠领律师代理湖北武汉股权转让纠纷案胜诉

  本周,冠领上海团队发布成功案例。本案中,委托人出资300万购买公司股权,退休后根据公司章程规定提出退股,启动回购,却遭到公司推诿。冠领律师代理委托人提起股权转让纠纷诉讼,获得法院判决公司方向委托人支付502万余元股份回购款。

7-1.jpg

7-2.jpg

7-3.jpg

  8、冠领律师代理广东惠州拒不执行判决案,精准辩护获罪名变更及从轻判决

  本周,冠领刑事辩护团队发布成功案例。本案中,崔某因变更被查封的设备,被公诉机关指控涉嫌“拒不执行判决罪”,建议量刑一年二个月。冠领律师担任崔某辩护人,巧妙论证罪名构成要件,获得法院判决,将公诉机关指控的拒不执行判决罪,依法变更为罪名以及处罚相对较轻的非法处置查封的财产罪,刑期减为十一个月。

8-1.png

8-2.png

  9、冠领律师代理吉林辽源拆迁诉讼三案全胜,为老人撤销未经授权合同并确认强拆违法

  本周,冠领拆迁团队发布成功案例。本案中,委托人房屋面临拆迁,在未授权的情况下,第三人亲属代委托人及其妻子签订了两份《回迁安置合同》,后行政机关对委托人房屋实施强拆。冠领律师代理委托人提起三场诉讼,成功撤销了案涉两份《回迁安置合同》,并确认行政机关的强拆行为违法。结案后,委托人为冠领律师赠送锦旗致谢。

9-1.png

9-2.png

9-3.png

9-4.png

9-5.png

9-6.png

9-7.png

9-8.png

9-9.png

  10、冠领发布开庭信息

  4月18日,冠领律所发布民商律师团队2026年4月20日—2026年4月26日开庭时间表。开庭城市涉及北京、上海、广东广州、广东河源、河南商丘、河南洛阳、江苏无锡、江苏苏州、天津、四川成都、辽宁营口。

10-1.jpg

  4月18日,冠领律所发布拆迁律师团队2026年4月20日-2026年4月24日开庭时间表。开庭城市涉及重庆、山东济宁、广西贺州、浙江温州、山西大同、浙江绍兴、浙江湖州、辽宁大连、山西朔州、河北石家庄、湖南益阳、湖南岳阳、江苏盐城、安徽蚌埠、山东青岛、湖南永州、江苏南京、广东广州、四川雅安、陕西西安、山东聊城、广东揭阳、山西吕梁、安徽六安、广东茂名。

10-2.jpg

  撰稿人:霍雨菲

  审稿人:张冠彬

  稿件类型:十大要闻


上一篇:北京时装公司十余年老员工被辞退,冠领律师助其获赔19万元 下一篇:137万保管款物归原主,冠领律师为委托人算清黄昏恋中的“糊涂账”