

免费咨询电话:400-8789-888
TEAM
400-8789-888
2026-01-15 14:32:00 文章来源:北京冠领律师事务所 字体: [ 大 中 小]
2023年,北京石景山的陈逊、陈晴兄妹准备法定继承父母遗留的房屋,三弟陈吉却拿出5份遗嘱主张独自继承。北京冠领律师事务所律师代理陈逊、陈晴通过诉讼否定遗嘱效力,并在二审中以调解破局,于2025年8月帮陈逊兄妹二人顺利继承价值280万元的房屋。

陈逊有一个妹妹、两个弟弟,四人的父母在北京石景山区有一套价值280万元的房屋,该房屋是曾经的单位分房,后经房改房程序,登记在陈父名下。后来,陈父陈母及小弟相继离世,陈逊、陈晴要求均分房屋份额,三弟陈吉却称自己参与了房改购房、尽了主要赡养义务,并拿出5份遗嘱要求独自继承遗产。为维护自身权益,陈逊、陈晴委托冠领律所代理此案,律所指派律师程林霞、实习律师宋莹承办。
冠领律师仔细审查案涉遗嘱,发现所有遗嘱均存在多处效力瑕疵:打印遗嘱缺少规范的见证流程,代书遗嘱由继承人陈吉代笔,均不符合法律规定。随后,律师通过调取单位分房政策档案及房屋产权登记信息,确认房屋权属,并代理陈逊、陈晴提起诉讼。
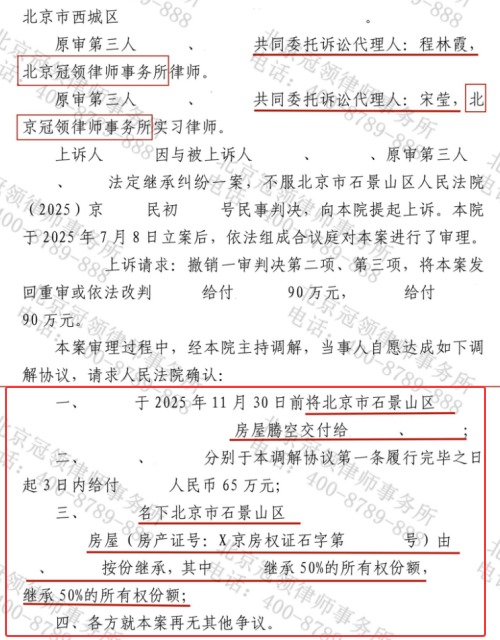
一审中,冠领律师依法否定5份遗嘱的效力,并提交证据证明案涉房屋属陈父陈母的夫妻共同财产,应按法定继承处理。结合陈逊兄妹的意愿,律师代理主张房屋归二人所有,由他们向陈吉支付折价款。
一审法院采纳了冠领律师的观点,结合陈吉长期随父母居住的事实,判决房屋由陈逊、陈晴各继承50%的份额,二人共向陈吉支付112万元补偿款。陈吉不服,上诉要求将补偿款增至180万元。
冠领律师察觉到胜诉背后潜藏的危机:即便二审维持原判,后续房屋的腾退交付可能面临执行困难,甚至导致亲情彻底破裂。因此,律师秉持“以和为贵”原则,在二审中积极推动调解。一方面向陈吉释明法律规定,表明其上诉请求缺乏充分依据;另一方面与陈逊兄妹沟通,在合法权益框架内寻求利益平衡点。
2025年8月,各方达成调解协议:房屋由陈逊、陈晴各继承50%的份额,二人共向陈吉支付130万元补偿款,陈吉于2025年11月底腾空房屋。陈逊、陈晴对案件结果十分满意,特意向冠领律师赠送锦旗表达谢意。(文中除办案律师外皆为化名)




撰稿人:郭滢
审稿人:董振杰
文章类型:原创A