400-8789-888

免费咨询电话:400-8789-888

胜诉案例

TEAM

冠领律师代理北京昌平离婚纠纷案助女方确权一套安置房

2026-04-21 15:10:34    文章来源:北京冠领律师事务所 字体: [ ]

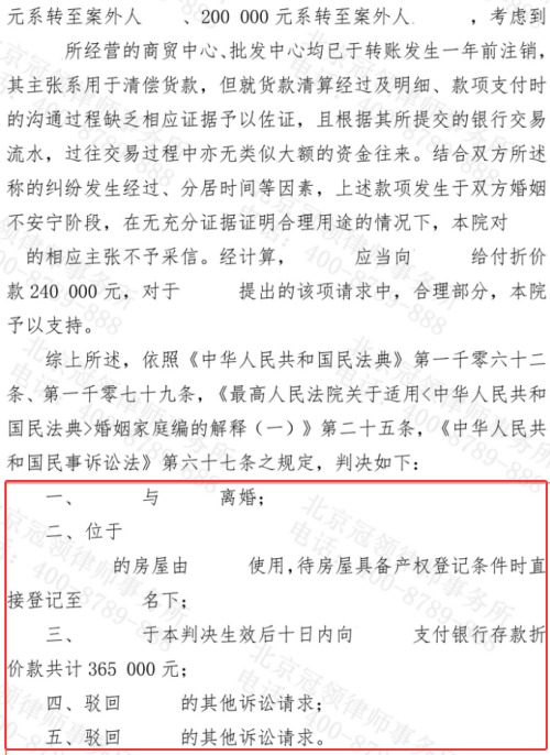
  黄女士与北京昌平丈夫李某婚姻存续期间,作为被拆迁安置人员依法享有限价购房资格,双方曾约定涉案102室回迁房归黄女士所有。不料协商离婚时,李某反悔否认该约定。为维护自身权益,黄女士委托北京冠领律师事务所代理离婚诉讼。2026年2月,法院判决准予双方离婚,案涉回迁房屋由黄女士使用,待具备条件时登记至其名下,黄女士需向李某支付存款折价款36.5万元。

  2009年,黄女士与李某在北京市昌平区登记结婚,双方均为再婚。2014年,李某与前妻离婚时分割所得的宅基地房屋面临拆迁,尽管黄女士当时户口尚未迁入北京,但作为李某的配偶,她仍被认定为被安置人员,享有限价购房资格。

  2020年8月,李某选定102室与702室两套回迁房,与黄女士约定102室归黄女士所有、702室归李某所有。同年10月,黄女士单独就102室与相关单位签订购房协议,并补缴了房屋面积差价。2025年,双方协商离婚时,就102室房屋归属及存款分割问题未能达成一致。为维护自身权益,黄女士委托冠领律所代理本案。

  律师岳霖轩、刘雨萌接受律所指派后,迅速介入案件并梳理案情。针对102室的归属问题,律师团队重点围绕拆迁时间、黄女士的安置资格、双方约定及黄女士的实际履行情况展开分析,明确提出黄女士有权主张102室的排他性居住使用权,并最终实现产权登记。与此同时,律师团队全面梳理双方婚内的存款、理财等财产状况,向黄女士详细阐释财产分割原则,随后代理黄女士向法院提起离婚诉讼。

  诉讼过程中,李某既不认可102室归黄女士所有,又主张分割黄女士名下的存款、理财及多笔大额转账。冠领律师对此逐一进行了反驳。2026年2月,法院经审理查明案件事实,采纳冠领律师的代理意见,最终作出判决:准予黄女士与李某离婚;102室由黄女士使用,待房屋具备产权登记条件时直接登记至黄女士名下;黄女士向李某支付银行存款折价共计36.5万元。

4.jpg

5.jpg

6.jpg

  撰稿人:姚晓婷

  审核主编:段光平

  文章类型:原创A

上一篇:冠领律师代理福建福州劳动争议案达成仲裁调解为劳动者争回加班费 下一篇:冠领律师代理河北保定确认辅助生殖服务合同无效纠纷案追回16万余元