

免费咨询电话:400-8789-888
TEAM
400-8789-888
2026-04-22 10:53:32 文章来源:北京冠领律师事务所 字体: [ 大 中 小]
北京市通州区李建华与李忠华兄弟因父母遗留的两处农村房屋一直没有办理继承分割,2025年5月,弟弟李建华委托北京冠领律师事务所律师代理诉讼,以落实父母遗产的法定继承。在律师的协助下,案件顺利审理,法院判决确认两处房屋分别由兄弟二人各自继承,将可能出现的家庭矛盾化于无形。

李建华与李忠华系亲兄弟。其父母分别于2011年和2023年相继去世,未留下遗嘱。二老生前在北京市通州区留有两套房产:1号院子于1992年建造,虽登记在哥哥名下,但由弟弟居住使用;另一套2号院子则是父亲于1998年向第三人购买所得,现由哥哥居住使用。两处房屋分别由兄弟二人居住使用,但一直未办理正式继承分割手续。
为明确产权、避免后续纠纷,弟弟李建华委托了北京冠领律师事务所代理起诉,请求对两处房屋及存款、抚恤金等遗产依法分割。段双双律师、刘银月实习律师接受指派代理本案。
冠领律师接受委托后,秉持着“明晰产权、化解纠纷、维系亲情”的原则,全面梳理房屋来源、翻建历史、产权登记、居住使用情况等事实,固定相关证据,结合《民法典》继承编规定,从法律层面确认了两套院落均属于被继承人的合法遗产,兄弟二人均有权依法继承。
考虑到双方是亲兄弟,为了避免诉讼破坏家庭和睦,律师积极促成原、被告双方进行协商。在庭审中,原告李建华展现了极大的诚意,主动表示将父母留下的7万余元丧葬费、抚恤金及存款全部归哥哥李忠华继承所有,放弃主张相关权益。
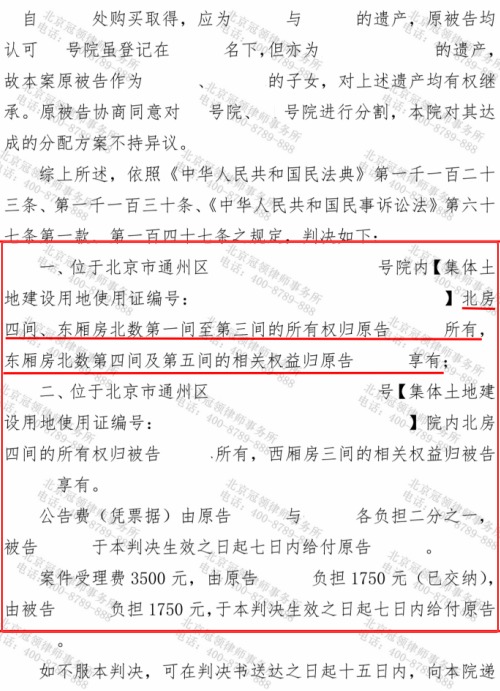
在冠领律师的引导下,双方最终就两套房产的分割方案达成了一致,法院对此不持异议。2025年5月8日,法院依法作出判决:1号院内的北房四间及部分东厢房的所有权、使用权归原告李建华所有;2号院内的北房四间所有权及西厢房相关权益归被告李忠华所有。
冠领律师以专业、平和、务实的法律服务,妥善化解家庭继承纠纷,既维护了当事人的合法继承权,又守护了兄弟亲情。2025年5月,委托人特意赠送锦旗至冠领律所向律师表达谢意。(除代理律师外,文中当事人姓名均为化名)




撰稿人:杜璐璐
审稿人:张冠彬
文章类型:原创A