

免费咨询电话:400-8789-888
News
400-8789-888
2026-03-02 09:55:37 文章来源:北京冠领律师事务所 字体: [ 大 中 小]
“这块地我承包经营了27年,家也安在这里,现在突然让我搬走,我能去哪儿?”面对南宁某村集体股份经济合作社(以下简称:村集体)的一纸诉状,武先生站在自家院落前,满脸无奈。难道仅仅因为双方没有签订书面合同,就不存在承包关系了吗?突然要求搬走,自己的损失该怎么办?

案涉土地不仅是武先生多年的生计来源,更包含他唯一的住所。武先生深知,一旦土地被收回,他将面临无家可归的艰难处境。于是他在2025年5月委托到北京冠领律师事务所,律所指派律师陈君伟代理此案。冠领律师第一时间前往武先生的家乡广西南宁,详细了解案情。
1998年,该村集体与武先生达成口头协议,将30余亩集体土地发包给武先生经营,年租金1330元,承包期至2016年。武先生接手后,在这片荒地上投入了大量精力和心血,花费150万元建起瓦房、厂棚以及一栋两层楼房,用于居住和生产经营。
承包期届满后,双方虽没有续签书面合同,但武先生仍继续使用该土地,村集体也持续收取租金直至2017年。两年后,经村人民调解委员会调解,村集体同意由武先生优先续包。此后,尽管武先生继续使用该土地,但双方在租金问题上产生了争议,导致租金长期未能成功缴纳。直到2025年4月,村集体突然以“租期已满、未续签合同”为由起诉武先生,要求确认双方不存在承包关系、武先生返还土地并补缴租金。
冠领律师仔细研究了起诉状等案件材料,发现本案存在三大突破口:其一,村集体最初的诉讼请求是解除承包合同,后来又主张双方不存在承包关系,前后表述相互矛盾,足以表明其自身对法律关系的认定模糊;其二,2019年村集体已同意武先生优先承包案涉土地,双方虽未签订书面合同,但调解后武先生继续经营土地,村集体多年来也未提出异议,因此应视为承包关系仍在延续;其三,武先生并非无故不缴纳租金,而是村集体拒绝收取,其儿子还曾登报通知村集体收取租金,这足以表明武先生已尽到履行义务的诚意。

冠领律师依据以上这三点形成应诉策略,同时按照武先生的意愿向法院提起反诉,主张若解除土地承包合同,村集体需赔偿武先生150万元损失。
庭审中,针对承包关系是否存续的问题,冠领律师援引《农村土地承包法》的相关规定,指出农村土地承包期不少于30年,案涉承包关系自1998年起算,尚未到期,而且调解委员会的调解结果足以证明村集体认可武先生的优先承包权,双方的承包关系并未解除。同时,律师强调,武先生在案涉土地上建造的建筑是其唯一住房,若强行收回土地,将严重侵犯其居住权,违背公序良俗。对于村集体索要租金的诉求,律师也作出回应,说明未缴纳租金的根本原因在于村集体拒收,并非武先生违约。
对于反诉请求,冠领律师积极举证,提交了收款收据、登报通知、调解记录等证据,充分证明武先生的实际投入和履约诚意,若解除合同,则要求村集体赔偿损失。
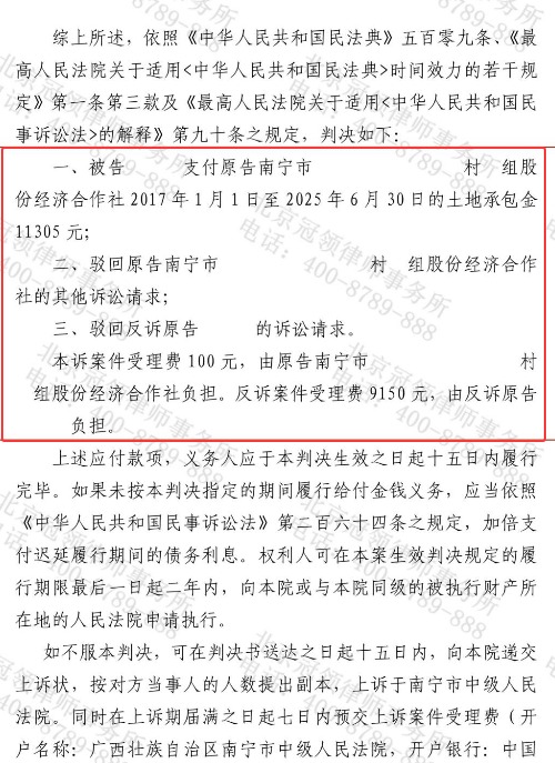
2025年10月,法院采纳了冠领律师的抗辩意见,认定原、被告之间的承包关系依然存在,判决武先生支付村集体自2017年至2025年的土地承包金1万余元,驳回村集体的其他诉讼请求。
判决落定,武先生眼中满是感激。他深知,口头合同、历史遗留问题、居住权保障——当这些交织在一起时,案件的复杂性远非一纸判决所能概括。冠领律师凭借专业和不懈的努力,不仅为他守住了多年的心血成果,更守护了他唯一的家园。



撰稿人:郭滢
审稿人:段光平
文章类型:原创B