

免费咨询电话:400-8789-888
News
400-8789-888
2026-03-10 13:43:49 文章来源:北京冠领律师事务所 字体: [ 大 中 小]
北京市房山区的徐莲与丈夫吴勇的婚姻,在外人看来或许平静,内里却早已让她焦虑不堪。作为一名普通女性,她长期操持家务,照顾孩子成长,作为一名职业教师,她工作出色,但丈夫却对家庭生活缺乏关系,对孩子的成长不管不问,且从未将收入交由家庭。徐莲每问及此,丈夫总是说在挣大钱,过几年就会好的。结婚以来,她对丈夫的收入和存款情况一无所知。

而丈夫吴勇与徐莲的交流中总是躲躲闪闪,坦诚不足。为了给孩子完整的家庭,徐莲只得处处忍让婚姻中的不如意。直到孩子长大参加工作,这种经济上的不透明与情感上的疏离,让徐莲下定决心结束这段婚姻关系。
这段婚姻中也藏着让她夜不能寐、迫切寻求律师帮助的两件心事:一是丈夫名下那套已被抵押了80万元的商品房,她既怕分不到,更怕债务会牵连自己;二是丈夫农村老家正在翻建的宅基地房屋,丈夫对此不管不问,全部的投入、建设都是由她负责,夫妻二人因此经常吵架。2025年年底,怀着对这两处房产权益的担忧,徐莲走进了北京冠领律师事务所寻求帮助,律师李然、实习律师尹德敏受律所指派代理本案。
冠领律师接手案件后,首先投入大量精力进行证据梳理与调查。针对农村宅基地的翻建,律师调取了完整的施工、采购合同及付款记录,确认了房屋建设的主要负责投资人正是徐莲,合同签署、款项支付均由徐莲负责,翻建期间,徐莲个人暂计总出资60多万元,用于支出基础土建、硬装等项目,而吴勇以工作忙为由从未参与。这些证据为徐莲的财产主张奠定了证据基础。
处理案件期间,徐莲一面担忧房产在丈夫名下以及抵押债权使自己无法分得房产,另一面担忧自己的收入需要分割给丈夫。面对当事人的高度离婚焦虑,冠领律师在案件处理期间,几乎每天都与徐莲保持沟通,即使遇到了元旦节假日也保持积极沟通,耐心梳理案情、解释法律法规,逐步稳定她的情绪,并建立起坚实的信任。
基于详尽的调查,律师制定了清晰的双核心策略:一是彻底切割债务风险,二是破解房产抵押困局。随后,冠领律师代理徐莲提起了离婚纠纷诉讼。在法院主持下,双方开始进行调解磋商。
关于“钱”的顾虑,律师提出了一个关键方案:在离婚协议中明确约定“各自名下的存款归各自所有,各自名下的债务由各自承担”。这一条款从根本上确保了徐莲婚前及多年的婚内的积蓄不会被分割,也让她免于为男方的未知债务承担连带责任。这是让徐莲能够放下心理包袱、同意调解的基石。

关于“房”的难题,则更为棘手。那套登记在吴勇名下的商品房,属于婚后购买,徐莲对此有感情,期望可以自己继续居住,房产能归自己所有,因存在80万元第三方抵押而无法直接过户。对此,冠领律师设计了一个巧妙的“权益折抵”方案:提出将男方负担的这笔抵押债务,由女方个人出资清偿,购买房产份额,但是视为其对男方本应分割的夫妻共同财产(即房产价值)的折价补偿。通过这种法律技术上的处理,实质上依旧是夫妻财产分割一人一半,但是用男方的债务份额抵换了他对房屋的产权份额,使房屋产权处于无抵押、无查封状态,成功解决了日后的过户问题。
徐莲与吴勇双方对此方案都认可,房产问题得以妥善解决。同时,为确保落实,律师协调了由徐莲、吴勇及抵押权人三方共同到场办理解除抵押登记手续,免除了后顾之忧,随后再将房屋产权清晰过户至徐莲一人名下。
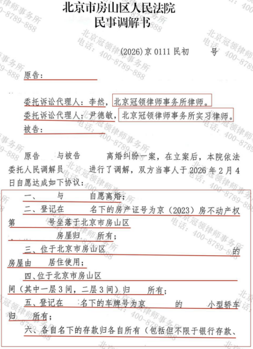
经过多轮协商,双方的方案最终在法院主持下达成一致。2026年2月4日,北京市房山区人民法院出具了民事调解书。调解书不仅确认双方离婚,更明确了律师的谈判成果:争议商品房与老家宅基地房屋、车辆均归徐莲所有;夫妻共同使用的小产权房屋由徐莲居住使用;同时约定各自名下存款归各自所有,各自债务归各自承担。此外,为方便徐莲日后办理其他业务需要出具已经离婚的证据,而调解书有很多她的个人信息,律师还特意协调法院开具了生效证明,以保护其隐私。
本案中,冠领律师帮助徐莲从一个充满财务焦虑和不确定性的婚姻中安全“脱身”,不仅保住了主要的财产权益,更关键的是构筑了一道法律防火墙,隔离了潜在债务风险。(文中除代理律师外,当事人名字均为化名)


撰稿人:霍雨菲
审稿人:董振杰
文章类型:原创B