

免费咨询电话:400-8789-888
News
400-8789-888
2026-03-16 13:36:45 文章来源:北京冠领律师事务所 字体: [ 大 中 小]
魏晓楠在深圳某区经营着一家店铺。这家店铺不大不小,但位置不错,人流量尚可。2024年,由于准备回老家浙江发展,她决定将店铺转让。
2024年6月,魏晓楠与朱贵恒签下《店面转让合同》。合同白纸黑字写得清楚:转让价款13万元,签约日付1万,剩下的12万从6月30日起分6期,每月30日付2万。违约的话,每逾期一日按万分之五付违约金;逾期超过总额5%且超过15天的,守约方有权要求按总额20%收取违约金,对方还得承担律师费。

签约当天,朱贵恒付了1万。第二天,魏晓楠把店铺钥匙和资产全部移交。到当年10月底,朱贵恒陆续支付了6700元。距离约定的12万,差了11万多。
魏晓楠发微信、打电话,朱贵恒要么不接,要么说再等等。等到2025年初,她终于决定不再等。于是,魏晓楠找到北京冠领(深圳)律师事务所,希望通过法律途径拿回这笔钱,律所指派巫伟律师代理本案。
接受委托后,冠领律师认真研读了案涉《店面转让合同》,详细梳理了双方的金钱往来记录,计算出朱贵恒尚欠转让款、违约金的数额后,代理魏晓楠提起了合同纠纷之诉。
法庭上,朱贵恒称,双方口头约定魏晓楠需在店铺继续上班,13万的转让费包含这一对价;实际魏晓楠并未上班,故合同金额应调整为8万元。

冠领律师指出,书面合同是双方真实意思表示的最直接证据,朱贵恒主张双方存在口头约定,应承担举证责任。合同签订次日,魏晓楠即向朱贵恒交付店铺及资产,朱贵恒随后分四笔支付了部分款项。这些履行行为本身,就是对合同效力的再次确认。如果真如朱贵恒所说“实际应是8万”,他应该在支付时就提出异议。
冠领律师还指出,合同明确约定逾期金额超过总额5%且超过15日,守约方有权要求按总额20%收取违约金(即26000元),同时违约方应承担对方维权律师费。朱贵恒仅支付16700元,逾期金额远超5%;自2024年6月30日第一期款项逾期至今,早已超过15日。魏晓楠有权主张朱贵恒承担违约金和律师费。
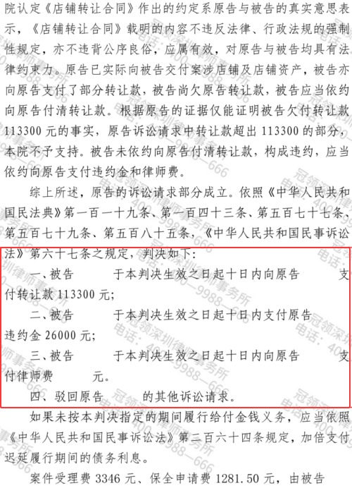
2025年12月25日,法院经审理采纳了冠领律师的意见,判决朱贵恒向魏晓楠支付转让款、违约金、律师费近15万元。
本案是一起典型的书面合约对抗口头约定的案例。虽然两种合同形式都具有一定的法律效力,但当两者发生冲突时,在无确凿证据的情况下,一般以书面合同为准。(除办案律师外,文中人物名称均为化名)



撰写人:杨佳钰
审核主编:董振杰
稿件类型:原创B