

免费咨询电话:400-8789-888
News
400-8789-888
2026-03-23 13:56:44 文章来源:北京冠领律师事务所 字体: [ 大 中 小]
30万元保证金、10万元担保金,这40万元是福建扬帆旅行社(化名)在一场合作结束时,险些付出的代价。仅仅因为一位旅客滞留国外,合作方广州飞羽公司(化名)针对这两笔钱款给出了三种扣款理由,每一种理由都看似合情合理。可当扬帆旅行社负责人向北京冠领(广州)律师事务所咨询时,冠领律师翻开双方的合同,逐字加以推敲后,却发现了关键问题:那些严密的条款根本不足以支撑40万元扣款。

扬帆旅行社与飞羽公司于2024年10月签订《代办签证合作协议书》,约定由飞羽公司为扬帆旅行社的客户代办团队签证。扬帆旅行社按约支付了30万元签证保证金,双方的合作就此开启。
2025年2月,飞羽公司为扬帆旅行社包括李先生在内的一个旅行团办理意大利签证。为确保送签顺利,飞羽公司针对团中两名高龄老人,向旅行社额外收取了10万元担保金,并承诺待老人顺利回国后退还。
次月,变故发生了。李先生在意大利脱团滞留未归。消息传来,飞羽公司的态度陡然转变,其称一人滞留,按合同约定需扣除10万元保证金;飞羽公司因此被意大利使领馆暂停送签资格,扬帆旅行社需再赔偿20万元违约金;另外,两位高龄老人虽已回国,但内部流程尚未走完,10万元担保金暂缓退还。
扬帆旅行社沟通、等待了许久,仍未收回分文。至此,40万元保证金全部被扣。与此同时,另一团的王女士母女二人因飞羽公司未及时告知签证材料要求“海牙认证”,导致无法出行,扬帆旅行社也因此面临索赔。为了挽回损失,扬帆旅行社负责人求助到冠领(广州)律所,律所指派律师欧超杰代理此案。
冠领律师聚焦于案涉款项是否应该扣除、损失由谁承担这两个问题,对《代办签证合作协议书》进行剖析,发现了突破口。律师随即指导旅行社负责人收集证据,以旅行社名义向广州某法院提起合同纠纷诉讼。同时,为保障钱款能够有效追回,律师还对飞羽公司申请了财产保全。
庭审中,冠领律师针对飞羽公司的三个扣款理由逐一进行反驳。首先,因合同中有“滞留每人赔付10万元”的约定,扬帆旅行社认可这笔赔偿。但关于使领馆暂停或取消代办签证业务资格而赔偿损失的条款,有严格的适用前提——必须是因“虚假资料被使领馆认定”所致。本案中,李先生资料真实,其滞留属于个人行为,与签证资料无关。飞羽公司以同一事实要求双重扣款,既无合同依据,也违背了违约金填补损失的立法精神。

其次,针对10万元担保金,冠领律师表示,该款项是基于老人安全回国的前提收取的,如今两位老人已顺利返回,退款条件已达成。飞羽公司的内部流程问题不能成为对抗旅行社合法权益的理由。
此外,冠领律师提交证据证明,意大利使领馆明确要求未成年人签证须提供“海牙认证”,而作为专业代办机构的飞羽公司却未及时告知扬帆旅行社,导致王女士母女最终未能出行。飞羽公司未履行合同约定的“认真核查、及时告知”义务,构成违约,应赔偿损失。
最后,律师还就财产保全费的承担问题,依据合同权利义务对等原则,主张飞羽公司作为违约方应承担该笔费用。
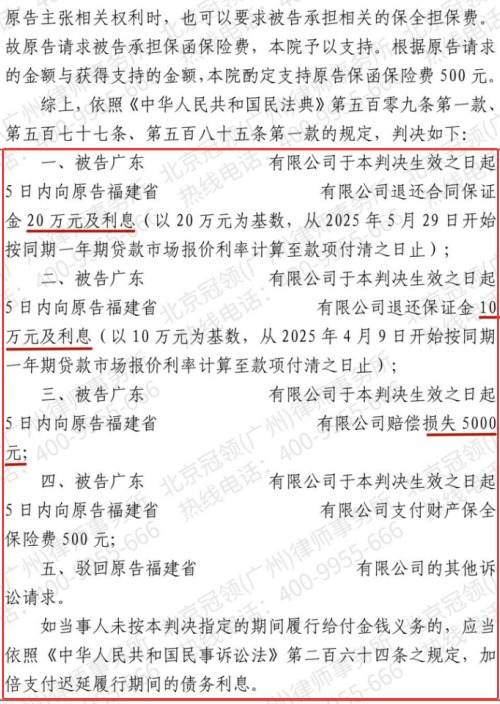
2026年1月,法院审理后采纳了冠领律师的代理意见,判决飞羽公司限期向扬帆旅行社退还保证金、担保金共计30万元,并支付相应利息;飞羽公司还需向扬帆旅行社赔偿损失5000元,并支付保全费500元。
每一份合同,既是一份约定,也是一条边界。当合作方试图以同一事实触发两项违约金条款,试图以内部流程为借口拖延退款时,冠领律师明确合同条款的适用范围及双方权利义务的边界,运用法律手段否定了这些“试图”,成功为委托公司挽回了损失。



撰稿人:郭滢
审稿人:董振杰
文章类型:原创B