

免费咨询电话:400-8789-888
News
400-8789-888
2026-04-13 13:50:13 文章来源:北京冠领律师事务所 字体: [ 大 中 小]
承载着林家三代记忆的老宅院坐落于北京丰台区,是林秀英、林秀芳姐妹俩的祖辈在民国时期购置的,历经岁月变迁,传至她们父亲一代。二十多年前,老宅院被拆除翻建,最终建成5间房屋。翻建时,林秀英与林秀芳都出了钱,翻建后各自分得一间房屋,长期对外出租收取租金。她们的大哥林国栋与大嫂王桂兰则居住在其他房屋里。

2024年春,为确认自己对案涉房屋的居住使用权,林秀英将林秀芳、林国栋等相关权益人诉至法院。法院依据林秀芳与林秀英在翻建时出资、翻建后出租收租的事实,判决确认姐妹俩各对一间房屋享有居住使用权。
不久后,该地区启动城中村改造项目。作为宅基地使用权人,林国栋与征收方签订货币补偿协议,领取了807万余元拆迁补偿款。林秀英姐妹俩多次找他协商拆迁款分配事宜,他却态度强硬地表示:“宅基地是我的,被安置人只有我和你们嫂子,你们户籍都不在这儿,凭什么分钱?”王桂兰也在一旁帮腔道:“那两间房你们就是住一下,又不是有产权,拆迁款跟你们没关系。”
眼看协商毫无进展,林秀芳拉着林秀英的手说:“姐,咱们得找律师帮忙。”2025年夏,通过网络搜索和比对,林秀英姐妹俩来到北京冠领律师事务所求助。律所指派安艳玲、申洁莹两位律师共同承办此案。
听完姐妹俩的讲述,律师迅速厘清案件关键点:“2024年的判决已经确认了你们对其中两间房屋享有居住使用权,这是我们的优势所在。不过,对方很可能会以‘房屋无产权’、‘自己是宅基地使用权人’为由提出抗辩,所以我们需要从拆迁补偿款的构成入手,证明你们的权益可以转化为相应的货币份额。”姐妹俩听后重新燃起希望。两位律师随即调取前案全部卷宗,整理出资记录、租金凭证、法院判决书等证据,代理姐妹俩向北京市丰台区人民法院提起共有纠纷诉讼。

庭审中,林国栋夫妇辩称,前案已经认定祖宅遗产灭失,本案不涉及继承。另外,案涉房屋的宅基地使用权人和被拆迁人均为林国栋,林秀英和林秀芳的户籍已经迁出,安置人口只有他们夫妇,居住使用权不能直接转化为分配拆迁款的权利。
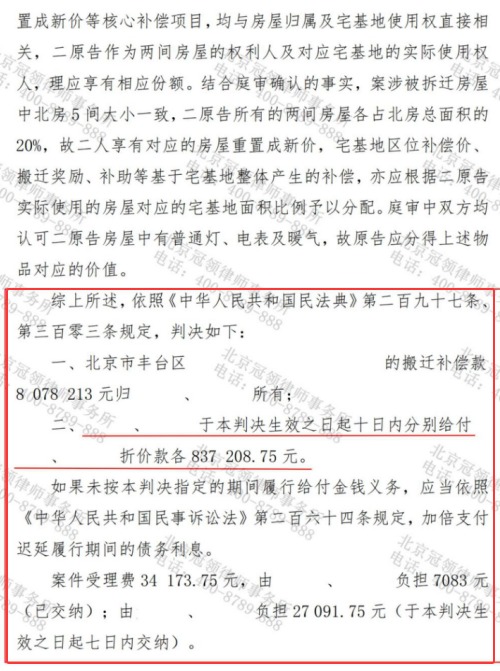
对此,律师回应道:“前案判决所确认的居住使用权,正是基于林秀英姐妹俩对房屋的出资、占有、使用和出租等行为。当房屋因拆迁而灭失并转化为货币补偿时,该权益自然应转化为相应的货币份额。并且在拆迁补偿款中,宅基地区位补偿价、房屋重置成新价等核心项目,均与房屋归属及宅基地使用权直接相关。姐妹俩作为两间房屋的权利人及对应宅基地的实际使用权人,理应享有相应份额。依据公平原则,她们有权就实际享用的部分获得补偿。”
2025年11月,法院认定姐妹俩有权分配案涉房屋的拆迁补偿款,判决林国栋夫妇分别支付林秀英、林秀芳折价款各83万余元,共计167万余元。拿到判决书后,姐妹俩特意定制了一面锦旗送到冠领律所。这起案件不仅帮助姐妹俩拿回了应得的补偿,更让她们坚信:法律会公正对待每一个为家庭倾注过心血的人。(除冠领律师外,本文人物均为化名)




撰稿人:许少清
审稿人:董振杰
稿件类型:原创B