

免费咨询电话:400-8789-888
News
400-8789-888
2026-04-21 14:46:38 文章来源:北京冠领律师事务所 字体: [ 大 中 小]
2025年初,冯兰像往常一样照料生活无法自理的弟弟冯立强。为他擦拭手脚时,弟弟的女儿小冯主动告诉她,自己已通过法院指定监护程序,成为了父亲的监护人。冯兰心中略感疑惑,随口询问监护身份的具体作用。

小冯解释道,有了这个身份,就能合法代办父亲的各类事务。冯兰未作深思,点头表示知晓。令她始料未及的是,话音刚落,小冯便话锋一转,问冯兰能不能分割她常年居住的北京西城那套房产。小冯坦言家中经济困难,照料父亲压力很大,实在是急需用钱。
冯兰瞬间错愕,满心困惑。那套房产是她父母去世后留下的遗产,当初购买时她出了大部分资金。父母相继离世后,她已在那里住了十年。这期间,已故大哥的妻女、二姐,甚至弟弟冯立强意识清醒时,都从未对这套房产的居住和归属提出过任何异议。
大家关系融洽,她也顾念亲情。近年来,冯立强身体状况不佳,她一直尽心尽力照顾帮扶。去年,冯立强身体急剧恶化,彻底失去生活自理能力,偏偏此时她的外孙又突发疾病,她被夹在中间,分身乏术。后来听到女儿细碎的抱怨,她才发觉自己把更多精力放在了弟弟身上,当时她还特意包了女儿和外孙最爱吃的饺子“赔罪”。
如今侄女有这样的想法,让冯兰十分伤心。之后双方多次沟通协商,却始终未能达成一致。最终,侄女以冯立强法定代理人的身份,向西城区人民法院提起了法定继承纠纷诉讼。
突如其来的诉讼让冯兰满心慌乱无措。在咨询专业人士后,她决定委托北京冠领律师事务所代理此案。律所接受委托后,指派邵晓芳律师与樊蓉律师负责处理。两位律师接案后,细致梳理案情脉络,逐一核实案件细节,很快便发现了案件的核心难点:冯兰虽主张自己对父母尽了主要赡养义务、对涉案房产有较多出资,且长期居住使用该房屋,但因年代久远,她无法提供遗嘱、出资凭证、赡养记录等关键证据,这给权益维护带来了不小的阻碍。
不过,律师们也注意到,此案的核心矛盾并非双方恶意对立,而是亲情与现实困境的碰撞,并非不可调和。基于这一判断,两位律师明确了“调解为主、诉讼为辅”的代理策略——既要全力维护冯兰的合法权益,也要尽力化解亲情矛盾,避免亲人反目。

2025年12月,西城区人民法院家事法庭法官依法主持该案调解,法庭内的圆形审判桌巧妙弱化了司法程序的严肃感,为双方搭建了平等沟通、敞开心扉的平台。
调解过程中,冠领律师充分发挥调解优势:一方面耐心向侄女释明相关法律规定,详细说明冯兰多年来对父母的赡养付出、对涉案房产的长期占有使用,以及其理应获得合理遗产份额的法律依据;另一方面,也充分体谅侄女照料无民事行为能力父亲的艰辛与不易,真诚传达冯兰的心意——即便因被起诉而心生气愤,她也始终心疼弟弟,不愿因房产分割彻底割裂亲情。
当时,已故大哥的妻女与二姐均作为继承纠纷的被告到场参与调解。沟通中,双方积压已久的情绪逐渐释放,不少人忍不住落泪。大家都明白,彼此各有难处,而亲情始终未断。
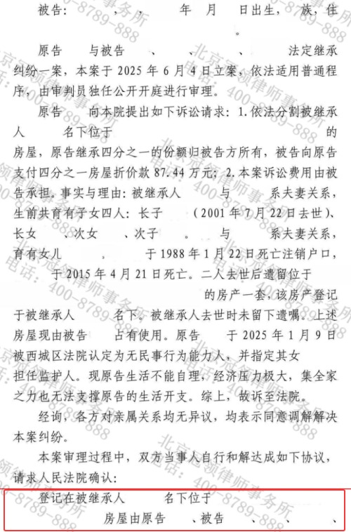
最终,在冠领律师的积极协调以及法院的主持下,双方自愿达成一致调解协议:冯兰获得涉案房屋50%的产权,已故大哥的妻女共同获得14.5%的产权,二姐获得12.5%的产权,冯立强获得23%的产权。法院出具调解书,对该调解协议的法律效力予以确认。
案件圆满落幕,冯兰对调解结果十分满意,特意为冠领律师制作了一面锦旗,上面镌刻着“敬业正直守护者,法理分明暖人心”十四个大字。她说,冠领律师不仅用专业的法律知识守住了她的合法财产权益,更用耐心、细心与温情守护住了她珍视的亲情。




撰稿人:姚晓婷
审核主编:董振杰
文章类型:原创B