

免费咨询电话:400-8789-888
News
400-8789-888
2026-01-19 14:49:37 文章来源:北京冠领律师事务所 字体: [ 大 中 小]
2023年11月的一天,北京东城区一间临街小打印店内,店主林鱼正和男子司忠交谈,常客洪州航推门进来复印,见状便在角落等候,无意间听到了这场改变林鱼夫妻境遇的对话。

司忠是接手林鱼夫妻多份保险合同后续服务的业务员,此次专程登门推介新险种。他说:“你们这10份旧保险利息太低,不如退了整合资产,换成‘颐盈守护’。这款产品收益更高,还只需缴纳一次保费。”针对退保可能造成的损失,他还承诺可向公司申请补偿。
彼时满心盘算收益的林鱼,并未察觉身为保险从业者的洪州航蹙起的眉头,在司忠的引导下,丈夫樊齐随即退保4份旧保险,林鱼不仅签订“颐盈守护”合同,还不顾儿子樊觅强微信反对,以其为被保险人投保人寿保险,首期保费合计支付20.76万余元。
然而,司忠承诺的退保损失补偿迟迟没有落实。林鱼心生疑虑,主动联系保险公司客服咨询,却被告知:“‘颐盈守护’需每年缴纳20万元保费,连续缴满10年,中途停缴即属违约,当前退保仅能退还4万余元现金价值。”
林鱼顿时慌了神,连忙联系司忠,对方多次安抚她,称“客服只是按通用条款照读,不用担心,后续不交保费也没事,不会有损失”,还表示“原来的退保损失以后会单独加到合同里,且会加盖公司公章”。可没过多久,司忠便从保险公司离职。
失去直接对接人的夫妻俩焦虑日增,走投无路之下决定委托专业力量维权,最终选择了北京冠领律师事务所代理此案。2024年3月20日,丁福海律师接受律所指派,协助林鱼夫妻挽回损失。接案之初,林鱼夫妻手中无任何有效证据,案件推进举步维艰,冠领律师迅速梳理案情、精准定位突破口,展现出极强的专业素养与案件把控能力。
针对以樊觅强为被保险人的人寿保险合同,律师细致排查线索,找到樊觅强明确拒绝投保的微信聊天记录,精准援引法律规定——以被保险人身故为给付条件的保险合同,订立必须经被保险人同意,据此初步锁定该合同无效的核心依据。
针对“颐盈守护”保险合同,林鱼夫妻虽持有最新送达的纸质合同,但因为没有签收记录,难以形成有效证据链,冠领律师当即制定证据补全策略,指导林鱼联系司忠,就合同核心条款及对方此前的误导表述进行确认,固定三段关键录音,为以欺诈为由撤销合同筑牢基础。
与此同时,凭借丰富办案经验,律师敏锐捕捉到易被忽略的电子合同环节,随即引导林鱼核查电子邮箱,果然找到那份其从未点开、于2024年3月6日送达的“颐盈守护”电子合同。冠领律师据此认定,此合同虽已签订4个月,但退保犹豫期应从该日起算,而此时距离合同约定的15日犹豫期仅剩1天。冠领律师临危不乱,迅速调整维权思路,决定依据合同约定行使解除权,于接案当天向保险公司北京朝阳经营场所寄送《解除保险合同的通知》,明确主张全额退还保费,为林鱼夫妻抢占了有利的维权先机。

在完成关键证据的固定与梳理后,保险公司却依旧拒绝退还保费并承担相应损失,冠领律师随即代理林鱼夫妻向法院提起诉讼,请求确认人寿保险合同无效、解除“颐盈守护”保险合同。庭审中,保险公司提出抗辩,主张樊齐系自愿退保、“颐盈守护”犹豫期已过、人寿保险合同合法有效,拒绝承担任何责任。
面对争议焦点,冠领律师沉着应对、逻辑缜密,逐一反驳了对方观点。律师首先申请证人洪州航出庭,其详细陈述了在打印店旁听司忠误导推介保险的全过程,为案件事实认定提供关键佐证,随后层层递进发表代理意见:
结合三段录音证据,可证实旧保险退保与司忠的推介误导存在直接因果关系,司忠行为属职务行为,保险公司因在员工管理、客户核查、风险提示等环节存在漏洞,应对退保损失承担责任;“颐盈守护”保险合同犹豫期应以电子合同首次送达日2024年3月6日起算,《解除保险合同的通知》送达时仍在犹豫期内,符合全额退保条件,保险公司需退还保费及资金占用损失;人寿保险合同未经被保险人樊觅强同意,且保险公司无有效同意证明,依法应属无效,需全额退还保费及相应损失。
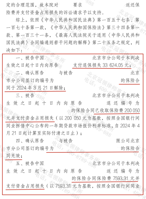
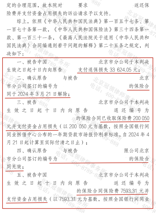
2026年1月12日,法院采纳冠领律师的代理意见,判决确认解除“颐盈守护”保险合同,案涉人寿保险合同无效;保险公司需向樊齐支付退保损失3.36万余元,向林鱼退还案涉两份保险保费20.76万余元及相应资金占用损失。
这场耗时近两年的保险纠纷,最终以林鱼夫妻胜诉落下帷幕。此案庭审全程由北京电视台《法治进行时》录像记录,庭审结束后,冠领律师接受了北京电视台、北京青年报、北京日报等媒体的采访,并收到了林鱼夫妻赠送的锦旗。随着案件受到社会关注,它也为广大保险消费者敲响了警钟:投保需仔细研读条款,遇到纠纷应尽早咨询专业律师,通过法律途径维护自身合法权益。(除冠领律师外,本文人物均为化名)




撰稿人:姚晓婷
审核主编:张冠彬
文章类型:原创B