

免费咨询电话:400-8789-888
TEAM
400-8789-888
2026-03-27 15:29:22 文章来源:北京冠领律师事务所 字体: [ 大 中 小]
山东聊城,村支书丁永强因2023年9月与村民的一次口角纠纷,于2024年7月被当地公安机关处以行政拘留十日并罚款五百元。处罚的关键理由之一,竟是他曾在2024年因另一起打架事件被拘留过。面对这份“倒置因果”的处罚决定,丁永强委托了冠领律所维权。法院经审理,采纳了冠领律师的观点,判决撤销了上述行政处罚决定。
2023年9月,山东聊城某村村民谢芳与当时任村支书的丁永强发生争吵。事后,谢芳报警称被丁永强踢伤,经鉴定为轻微伤。2024年7月,公安机关作出行政处罚决定,认定丁永强殴打他人,并因其在2024年3月曾受过治安管理处罚,决定对其行政拘留十日并处罚款五百元。丁永强不服该处罚决定,委托北京冠领(海淀区)律师事务所维权,律师李京学受律所指派代理本案。
冠领律师接手案件后,对案件进行了全面分析。律师发现,公安机关将2024年的违法行为作为对2023年违法行为的“从重处罚”依据,在法律逻辑上存在根本性错误。基于此,冠领律师与丁永强委托的当地律师一同代理其提起了行政诉讼。
法庭上,冠领律师指出:公安机关引用的法律规定,立法本意是惩治“屡教不改”的违法者,其适用的前提是“前次处罚”所对应的违法行为,必须发生在“本次违法”行为之前。只有这样,才能证明行为人在已知违法后果的情况下再次故意违法,主观恶性较大,应予从重。
然而,丁永强被指控的“本次违法”发生在2023年9月,而作为从重依据的“前次处罚”对应的行为发生在2024年3月。用2024年的事,来加重2023年行为的处罚,这在法律逻辑上完全无法成立,属于根本性的适用法律错误。律师强调,这种“倒置因果”的适用,违背了法律不溯及既往的基本原则和行政处罚的公正性。
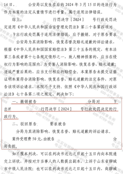
法院经审理,采纳了冠领律师的意见,认定公安机关将发生在后的违法行为(2024年3月)的处罚结果,作为对发生在前的违法行为(2023年9月)的从重处罚依据,属于适用法律错误。据此,2025年12月29日,法院依法判决撤销了涉案的行政处罚决定。
胜诉后,丁永强专程向冠领律师赠送锦旗表达意。本案中,冠领律师凭借深厚的法律功底和专业的诉讼技巧,在复杂的行政争议中找准突破口,成功维护了委托人的正当权利,彰显了律师在法治建设中的重要作用。(文中除代理律师外,当事人名字均为化名)




撰稿人:霍雨菲
审稿人:段光平
文章类型:原创A