

免费咨询电话:400-8789-888
News
400-8789-888
2026-02-13 10:38:59 文章来源:北京冠领律师事务所 字体: [ 大 中 小]
他手里拿着一张泛黄的老照片,照片中六个兄弟姐妹脸上洋溢着充满活力的笑容。如今,二弟、四妹已经离世,其他妹妹远嫁,小妹宫叶也于2025年1月离世,只剩大哥宫力一人守着空荡的厅堂。宫叶终身未婚未育,名下的房产、存款与保险金等便成为家人长期的“牵挂”。

宫力已年近八旬,父母相继去世后,他便主动承担起照顾小妹的责任。宫叶体弱多病,几十年来几乎全靠他照料饮食起居、陪诊就医。而另两位——三妹宫萍早年移居泰国,五妹宫艳定居香港,她们虽偶有书信,却鲜少看望照料。宫叶走后,宫力垫付了十多万元丧葬费。他认为,凭着多年的付出,多分遗产应顺理成章。可现实却是:海外妹妹虽口头支持,法律程序却寸步难行,过户继承问题如同一根刺深深地扎着宫力的心。
2025年初夏,年近八旬的宫力求助到北京冠领(上海)律师事务所,希望冠领律师通过法律途径帮他达成目的,冠领律所经研判后指派律师寇亚静、钱维玲代理本案。
冠领律师接手此案后,迅速梳理出三大核心办案策略:
首先,紧扣《民法典》第1130条“对被继承人尽了主要扶养义务的继承人,可以多分”的规定,系统收集宫力长期照料宫叶的证据,包括邻居证言、社区记录、医疗陪护票据等,构建主要扶养人事实链。

其次,积极配合法院解决域外送达难题。
最后,在遗产范围认定上,全面梳理宫叶的房产、银行存款、保险金、珠宝首饰,确保遗产无一疏漏。
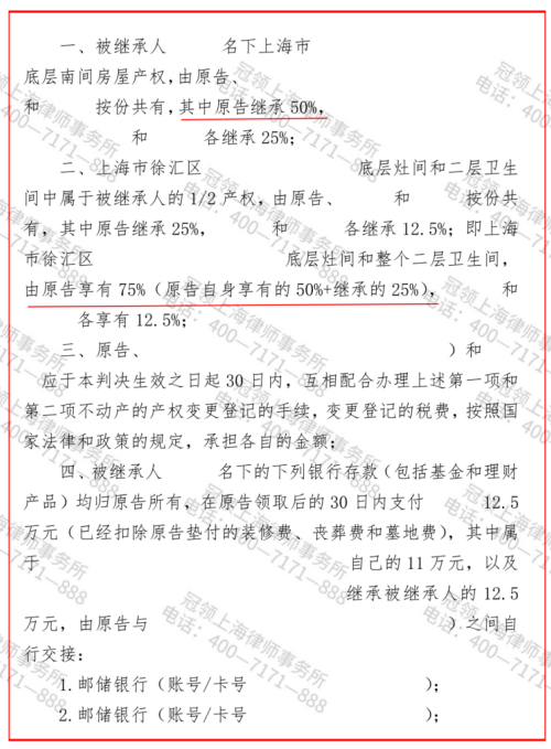
庭审中,针对宫叶的房间及她与宫力共有的灶间、卫生间,冠领律师主张宫力继承一半份额。宫萍、宫艳经合法传唤均未到庭。宫萍通过视频表示同意宫力多分,并声明其继承的房屋份额赠与宫力,同时强调宫叶账户中11万元系其个人财产,不应作为遗产分割,亦主张分割宫叶留下的四枚戒指。宫艳全程未提交书面答辩或参与庭审,视为放弃诉讼权利。
2026年1月30日,审理法院对本案作出判决:宫叶的房产由宫力继承一半,75万余元的存款由宫力继承,扣除宫萍的11万后,他向宫萍、宫艳各支付12.5万元等。结合房屋市值,宫力继承的财产达百万。
拿到判决后,宫力站在妹妹的房屋门前,阳光斜照在斑驳的门楣上。他终于可以安心住下去了——不仅因为法律确认了他对这房子的部分权利,更因为半个多世纪的默默付出,终于得到了肯定。(除办案律师外,文中人物均为化名)




撰写人:杨佳钰
审核主编:董振杰
稿件类型:原创B