

免费咨询电话:400-8789-888
News
400-8789-888
2026-03-23 14:18:54 文章来源:北京冠领律师事务所 字体: [ 大 中 小]
2024年6月,广州城市更新改造项目稳步推进,辖区内一处村落完成拆除清零。伴随机械作业的轰隆声响,陈家兄弟姐妹的平静生活被彻底打破,一场围绕祖宅遗产的纷争就此拉开序幕。

老大陈光拨通老二陈亮的电话,语气带着几分斟酌与疑虑:“老二,爹妈留下的老房子拆了,老三陈明伟从头到尾没跟咱们透半句信。咱们是不是该问问分割的事?”
陈亮沉默片刻,语气里也透着不确定,沉吟着回应:“我也拿不准,毕竟他住了这么多年。先问问姐妹们的想法再说吧。”
挂了电话,兄弟俩挨个联系四个姐妹商量此事,结果却寒了心:两个妹妹表示不愿掺和此事,置身事外,另外两个姐姐则态度坚决地站队陈明伟,直言“房子早就由爹妈给老三了,没必要分”。
眼看姐妹调解无果,陈光、陈亮索性直接找到陈明伟交涉,可对方态度强硬,当场拒绝了分割诉求:“这房子是我结婚时爸妈给我的,我住了几十年,还自己掏钱翻建翻新,早就跟你们没关系了,凭什么拿来继承?”
兄弟俩瞬间被激怒,陈光忍不住质问道:“赠与?爸妈要是真按这个规矩来,为啥我和老二结婚的时候,没给我们分新房、批地皮?”可即便据理力争,陈明伟依旧咬死说辞不肯让步。纠结再三,陈光、陈亮下定决心寻求专业法律帮助,辗转打听后,找到了北京冠领(广州)律师事务所。
冠领律师吴微微、程丹粤接案后,通过调取不动产登记、宅基地备案等资料,查实案涉房屋及对应的宅基地,权属始终登记在陈家父母名下,从未办理过赠与过户、权属变更手续。结合证据与法律规定,律师判断:案涉房产属于父母遗留的合法遗产,在无遗嘱、无遗赠的前提下,应由七个子女按照法定继承分割。固定好核心证据后,冠领律师立即代理陈光、陈亮,向法院提起法定继承纠纷诉讼。
庭审中,面对陈明伟提出的“赠与”抗辩,冠领律师依据《民事诉讼法》及相关司法解释,向法院明确指出:主张赠与事实的陈明伟应承担举证责任,但其就赠与事实仅能进行口头陈述,既未提交书面赠与协议、赠与公证书等直接证明赠与合意存在的证据,也未提供房屋权属转移登记材料、书面交付凭证等佐证赠与行为实际履行的依据,其主张的赠与事实无法成立。

同时,针对陈明伟提出的“农村儿子结婚父母赠与房屋”的风俗抗辩,冠领律师指出,陈家父母对另外两个儿子即本案原告陈光、陈亮,并未给予与案涉房屋价值相当的土地、房屋或金钱,赠与物品价值差距显著,该主张完全不符合日常生活常理,不应被采信。
针对拆迁补偿款和安置面积的分割争议,冠领律师也作出了论证:临迁费、搬家补偿费等拆迁补偿款,因均由陈明伟实际完成相关行为,具有明显的人身专属性,可归其个人所有;但安置面积对应的权益属于财产性权益,具备经济价值,可货币化衡量,是对房屋所有权的补偿,依法属于可分配财产,能够进行继承分割。
而陈明伟主张的翻建行为,经证据核查,仅使房屋面积增加了0.7平方米,并未形成完整的可居住楼层,对房屋价值的增值贡献有限,不构成完整翻建,仅该新增面积对应比例的安置面积可归其个人所有,其余部分仍应作为遗产由全体继承人分割。
冠领律师的论证逻辑清晰、依据充分,层层递进地还原了案件事实,准确适用了相关法律规定,得到了法院的高度认可。
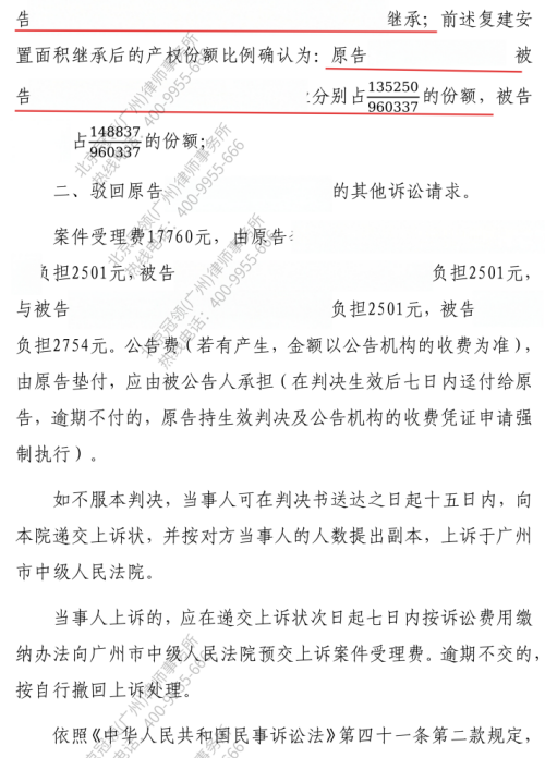
2026年2月,法院经审理,判决:一、确认案涉安置面积96平方米属于被继承人的遗产份额,由原告陈光、陈亮及五被告共同继承;前述安置面积继承后的产权份额比例确认如下:陈光、陈亮及四姐妹分别占14.1%的份额,被告陈明伟占15.4%的份额。
轰隆的机械声渐渐平息,这场牵动血脉的遗产纷争,终于在法律的裁决中尘埃落定。裁决既守住了全体子女的继承权益,也体谅了老三长期居住并对房屋进行小幅修缮的实际付出,在法理框架内兼顾情理分寸,让剑拔弩张的亲情对峙最终得以化解。这起纠纷也印证了:遗产继承从来不是仅凭口头主张就能定夺的事,唯有以法律为边界、以证据为支撑,才能真正化解矛盾、定分止争。(除冠领律师外,本文人物均为化名)





撰稿人:姚晓婷
审核主编:董振杰
文章类型:原创B