

免费咨询电话:400-8789-888
News
400-8789-888
2026-01-16 13:55:10 文章来源:北京冠领律师事务所 字体: [ 大 中 小]
2017年春天,福建省福清市的绿平公司会议室里,五位股东正在商讨公司发展大计。作为持股35%的大股东,韦昌义首先为公司实缴了1050万元注册资本。随后的2022年至2024年间,韦昌义通过银行转账分三笔向公司支付400万余元,转账备注均写明“出借款”。此时的韦昌义不会想到,这些看似普通的资金流转,会在三年后引发一场激烈的法律争议。

2025年1月7日,公司会议室里,五位股东正在签署一份《关于公司其他应付款(股东借款)调整确认函》。这份文件明确记载了全体股东实际借款给绿平公司的账目。公司公章赫然在目,几位股东核对无误后签下了名字。
然而七个月后,当韦昌义遵循确认函约定要求公司归还其中381.5万元借款时,绿平公司突然改口,声称这些款项是“投资款”而非借款。
面对公司的突然变卦,韦昌义找到北京冠领(福州)律师事务所寻求帮助,律师杨星星、陈春梅受律所指派代理本案。接手案件后,冠领律师敏锐地发现了几个关键点:首先,韦昌义早已完成注册资本实缴,没有继续投资的法定义务;其次,公司未能提供股东会增资决议;最重要的是,那份由公司盖章、股东签字的确认函明确将款项定性为“借款”。
律师团队首先指导韦昌义收集了2017年以来的全部银行流水、转账凭证,特别是那份关键的《调整确认函》。这些证据形成完整的证据链,清晰地展现了资金往来的真实性质。随后,冠领律师代理韦昌义向绿平公司提起民间借贷纠纷诉讼。

庭审中,绿平公司坚持声称,款项属于股东追加投资,并出示了公司资金流转记录。冠领律师指出:根据《公司法》规定,股东在完成注册资本实缴后,除非经股东会决议增资,否则没有继续出资的义务。
律师重点阐述了三个核心观点:第一,确认函由公司盖章确认,具有法律约束力;第二,公司未能提供任何股东会增资决议;第三,韦昌义早已完成注册资本实缴,后续资金支持更符合借款特征。这些观点逻辑严密,直击案件要害。
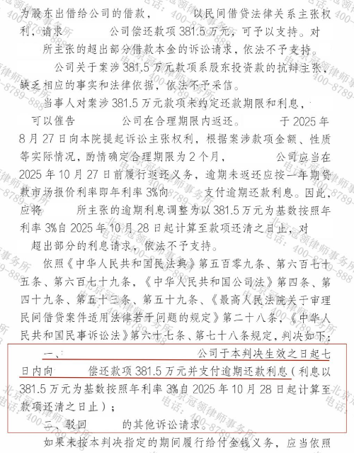
法院经审理,完全采纳了冠领律师的代理意见,认定韦昌义已足额缴纳出资款,在股东会未决议增加注册资本的情况下,不再负有另行支付投资款的法定义务。2025年11月13日,法院判决绿平公司偿还韦昌义381.5万元本金及利息。
契约精神是商业社会的基石。本案中,那份看似普通的确认函成为维护公平的关键证据,彰显了书面确认在法律实践中的重要性。当企业治理遇到资金纠纷时,完善的书面文件往往比口头承诺更有力量,这也是现代商业文明的基本要求。(文中除代理律师外,当事人名字及涉案公司名称均为化名)



撰稿人:霍雨菲
审稿人:段光平
文章类型:原创B